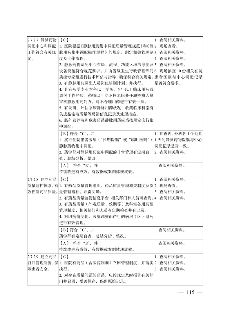
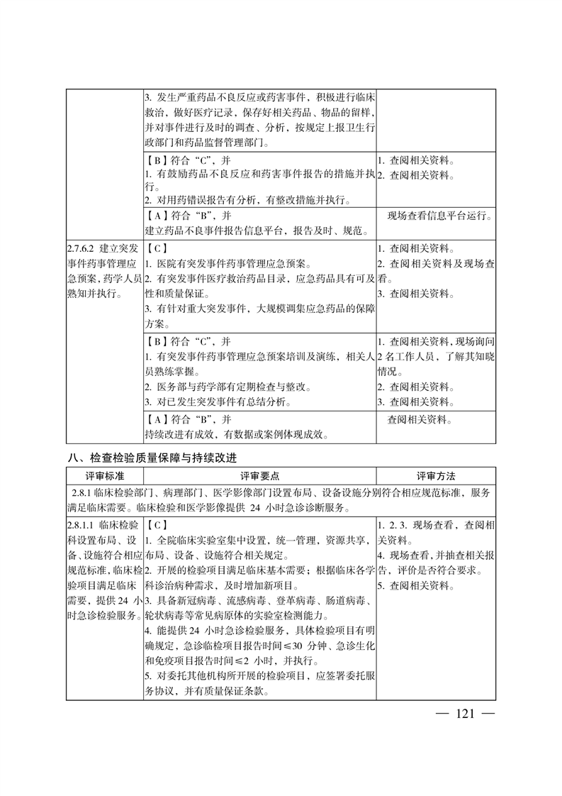
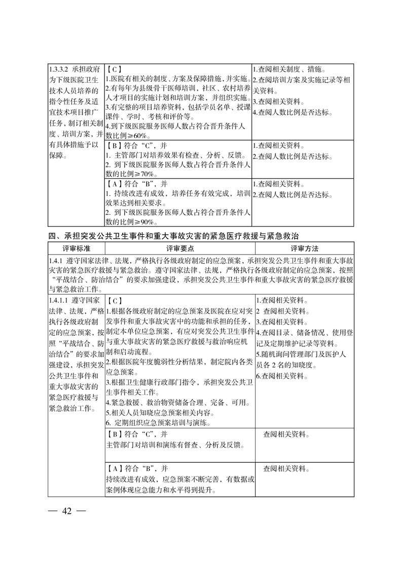
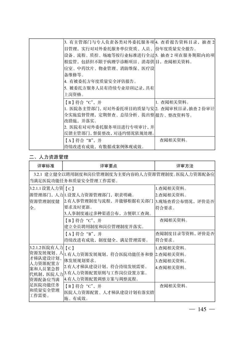
彩票平台推荐

【地方政策文件】《关于印发三级医院评审标准(2020年版)安徽省实施细则(试行)的通知》(皖卫发〔2022〕1号)-铜官区人民政府

彩票平台推荐

您现在所在的位置: 网站首页> 政府信息公开首页 > 卫生健康委员会> 医疗卫生领域> 政策文件> 按文件种类分类> 地方政策文件
索引号: 11340705MB0T68845E/202202-00001 组配分类: 地方政策文件
发布机构: 铜官区卫生健康委员会 主题分类: 卫生、体育 / 公民 / 通知
名称: 【地方政策文件】《关于印发三级医院评审标准(2020年版)安徽省实施细则(试行)的通知》(皖卫发〔2022〕1号) 文号:
发布日期: 2022-02-13 有效性: 有效
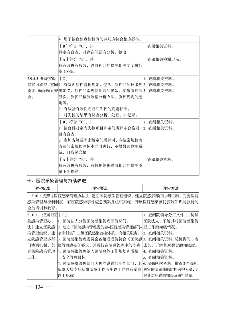
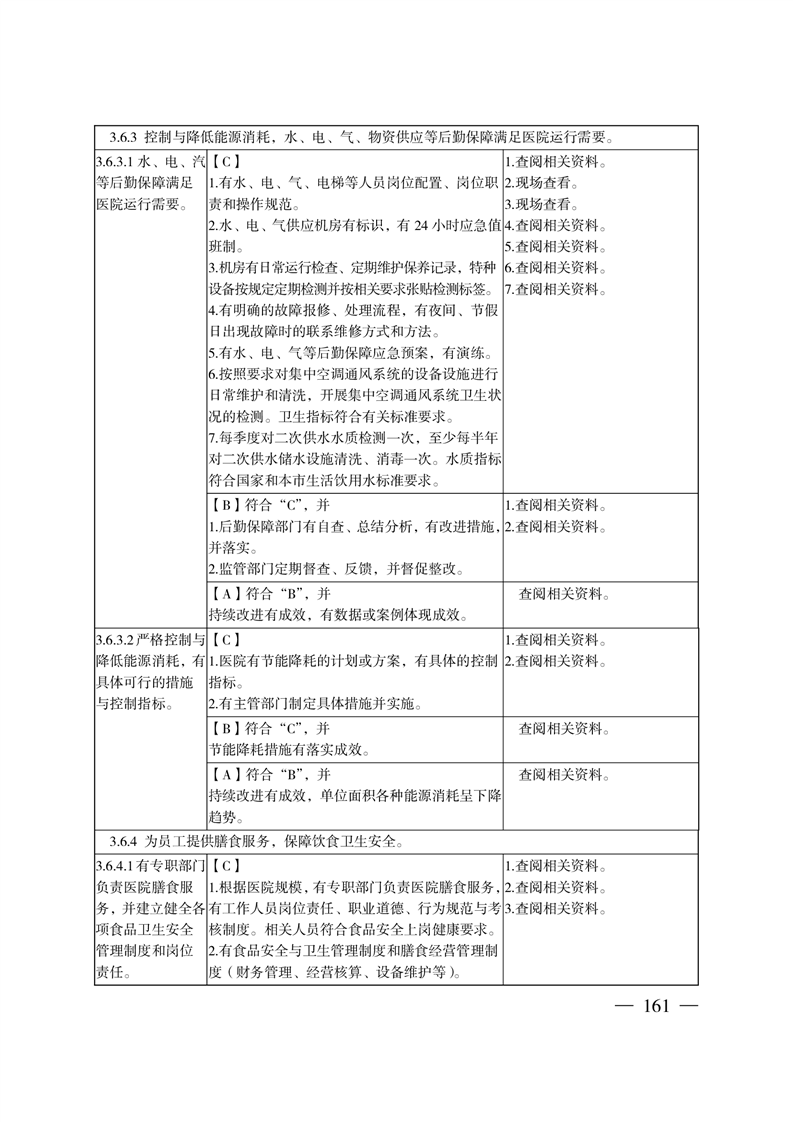
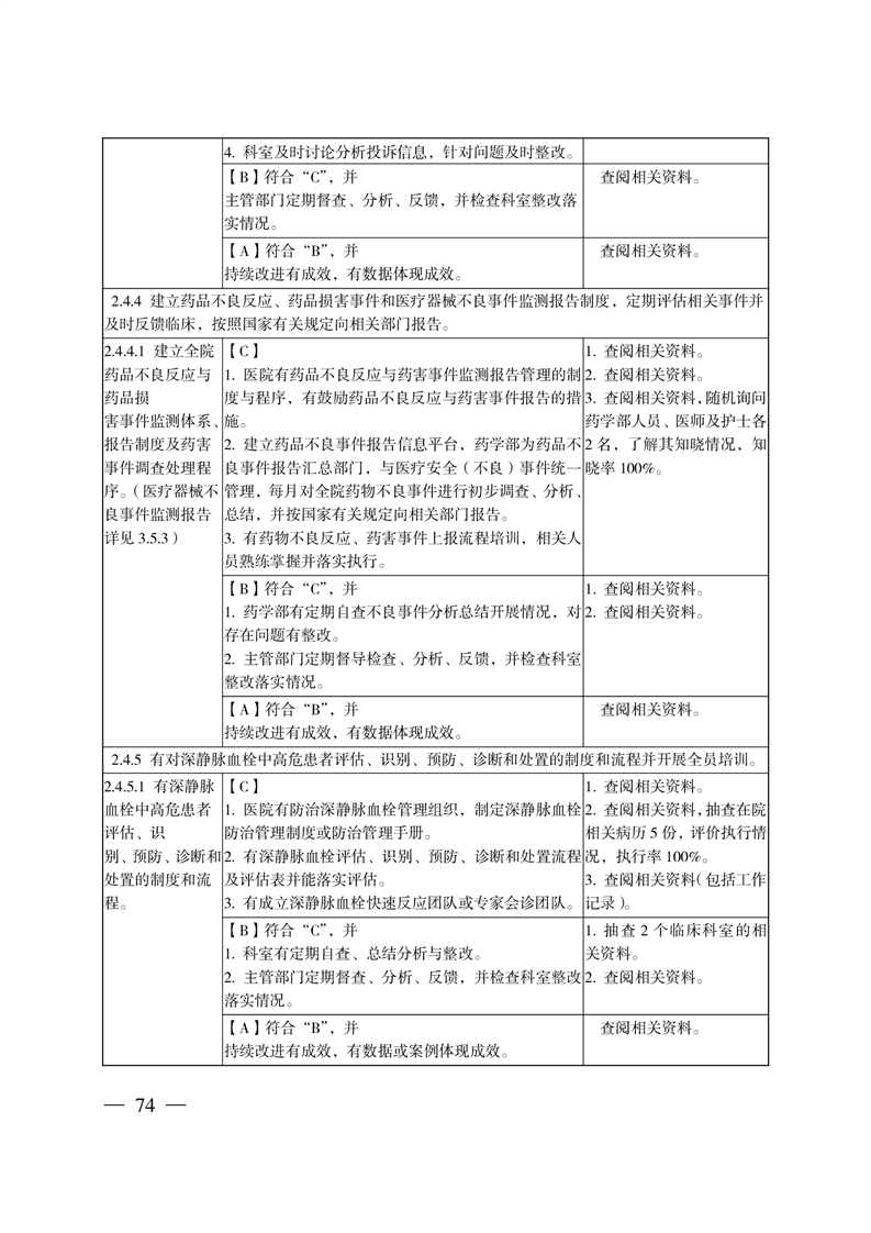
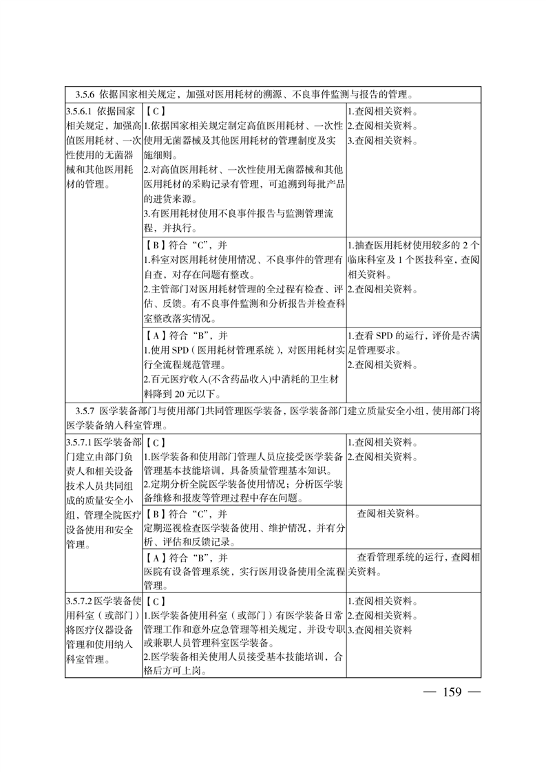
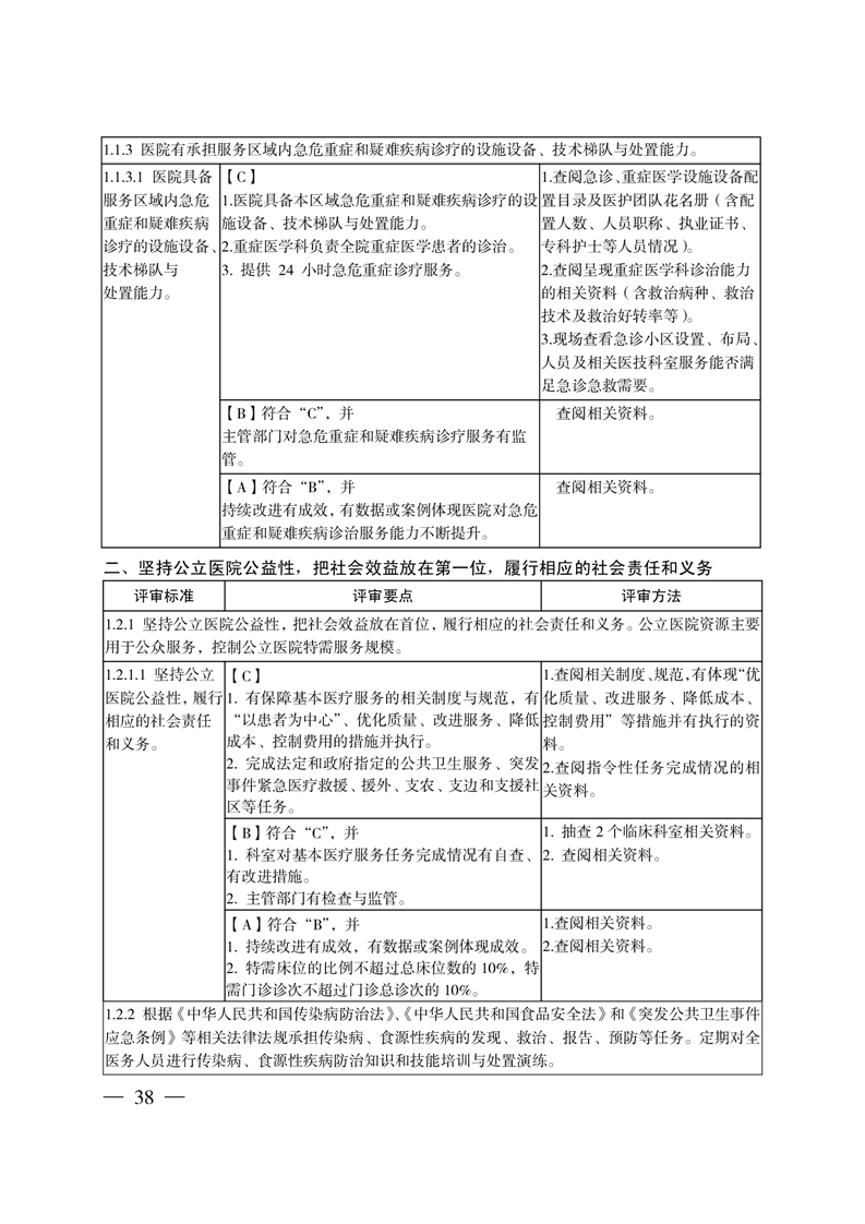
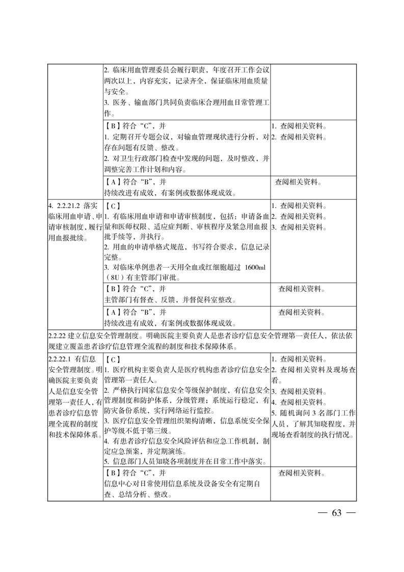
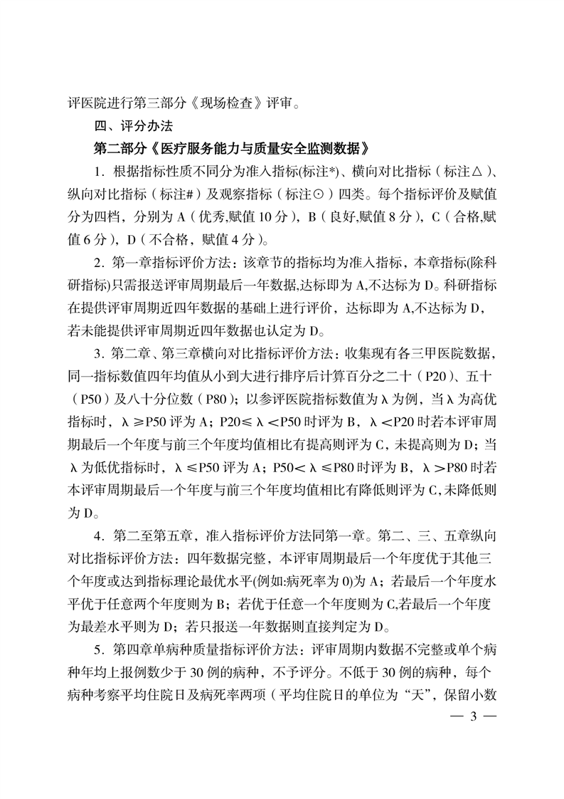
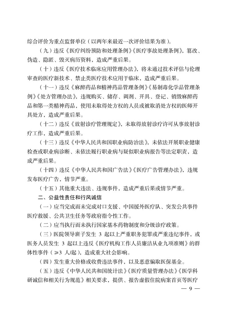
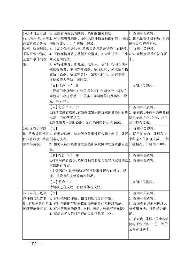
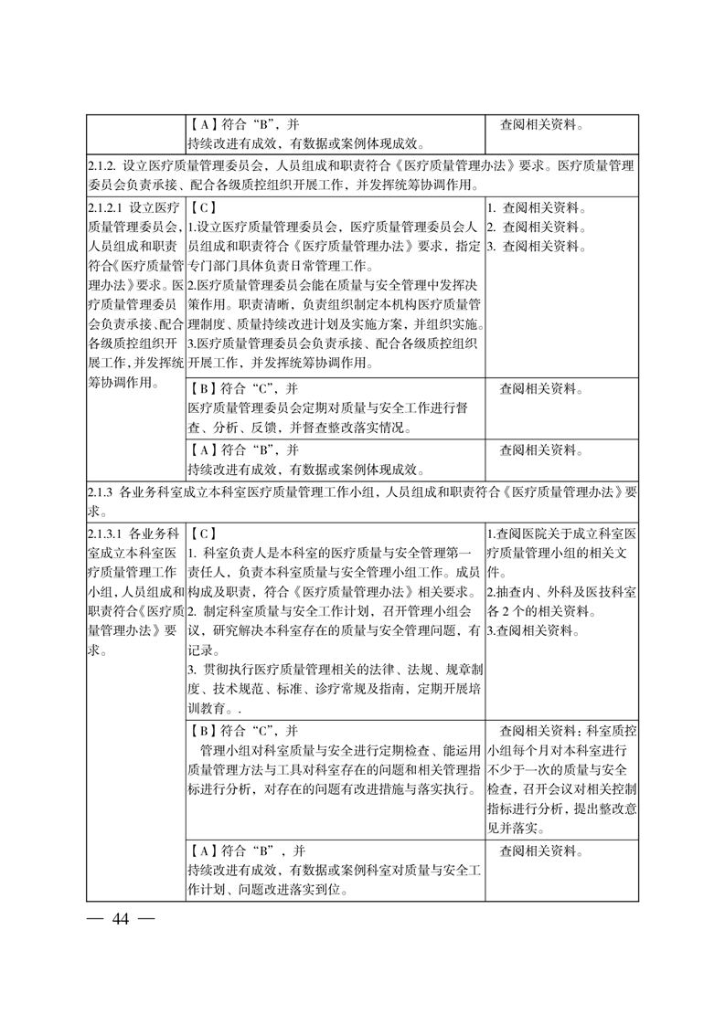
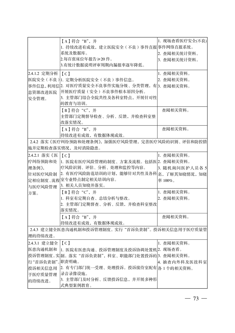
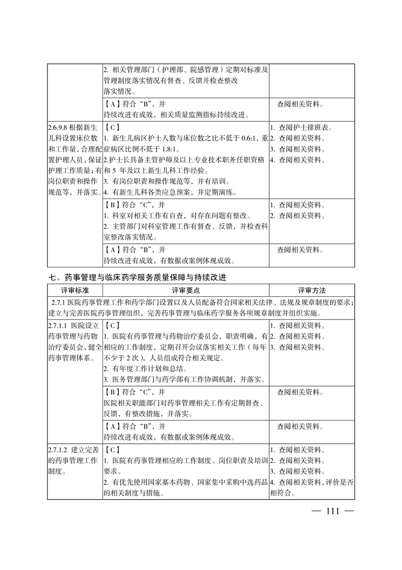
【地方政策文件】《关于印发三级医院评审标准(2020年版)安徽省实施细则(试行)的通知》(皖卫发〔2022〕1号)
发布时间:2022-02-13 16:27 来源:安徽省卫生健康委员会 浏览次数: 字体:[ ] 文本下载


























































































































































































十大博彩公司官方网站-网上十大博彩公司网站 网络十大博彩app下载-世界十大博彩app下载 靠谱买球app推荐-足球买球app推荐 赌钱娱乐-线上赌钱-线上赌钱平台 网上买球线上平台 - 首页 网页镜像工具 镜像站群系统 镜像软件 蚂蚁镜像站群 网站复制工具 霸屏SEO镜像站群 泛目录+镜像 蚂蚁超级镜像 伪原创镜像站 >网站地图-sitemap