彩票平台推荐

铜官区“十四五”服务业发展规划-铜官区人民政府

彩票平台推荐

您现在所在的位置: 网站首页> 政府信息公开首页 > 铜官区政府办公室> 国民经济和社会发展规划> 专项规划
索引号: 080310470/202112-00007 组配分类: 专项规划
发布机构: 铜官区人民政府(办公室) 主题分类: 其它 / 公民 / 其他
名称: 铜官区“十四五”服务业发展规划 文号:
发布日期: 2021-12-15 有效性: 有效
成文日期: 2021-12-15
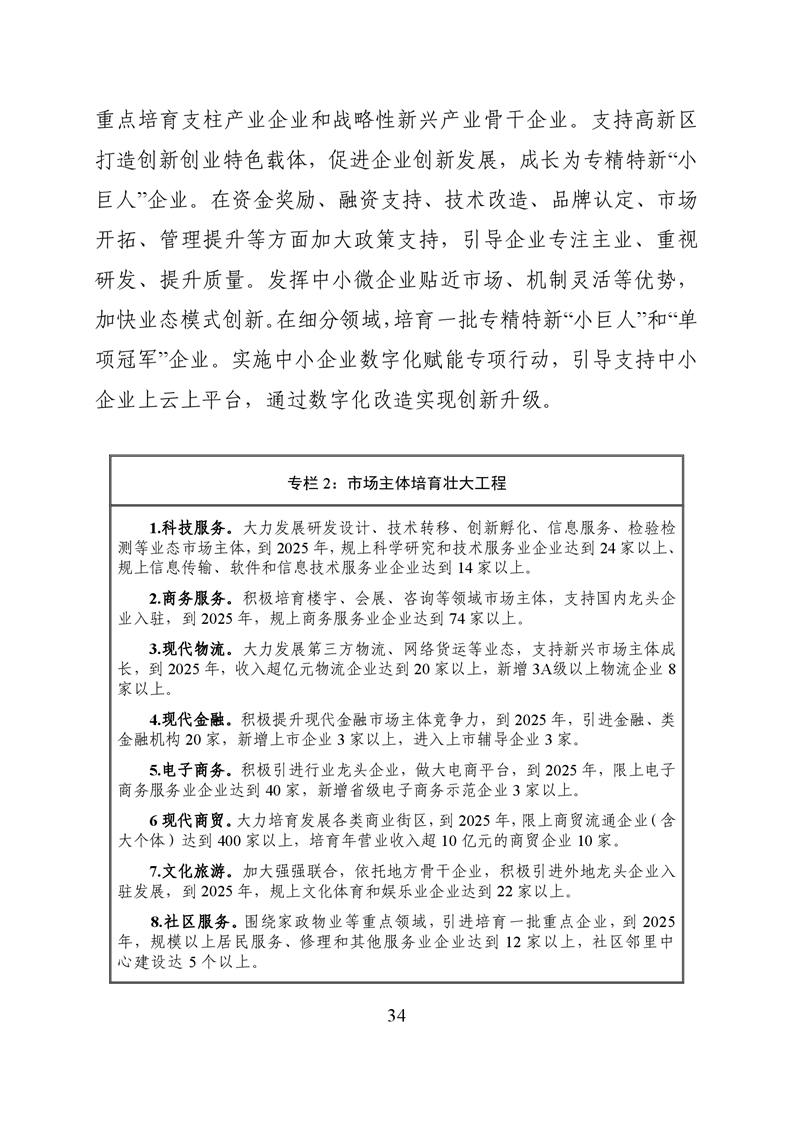
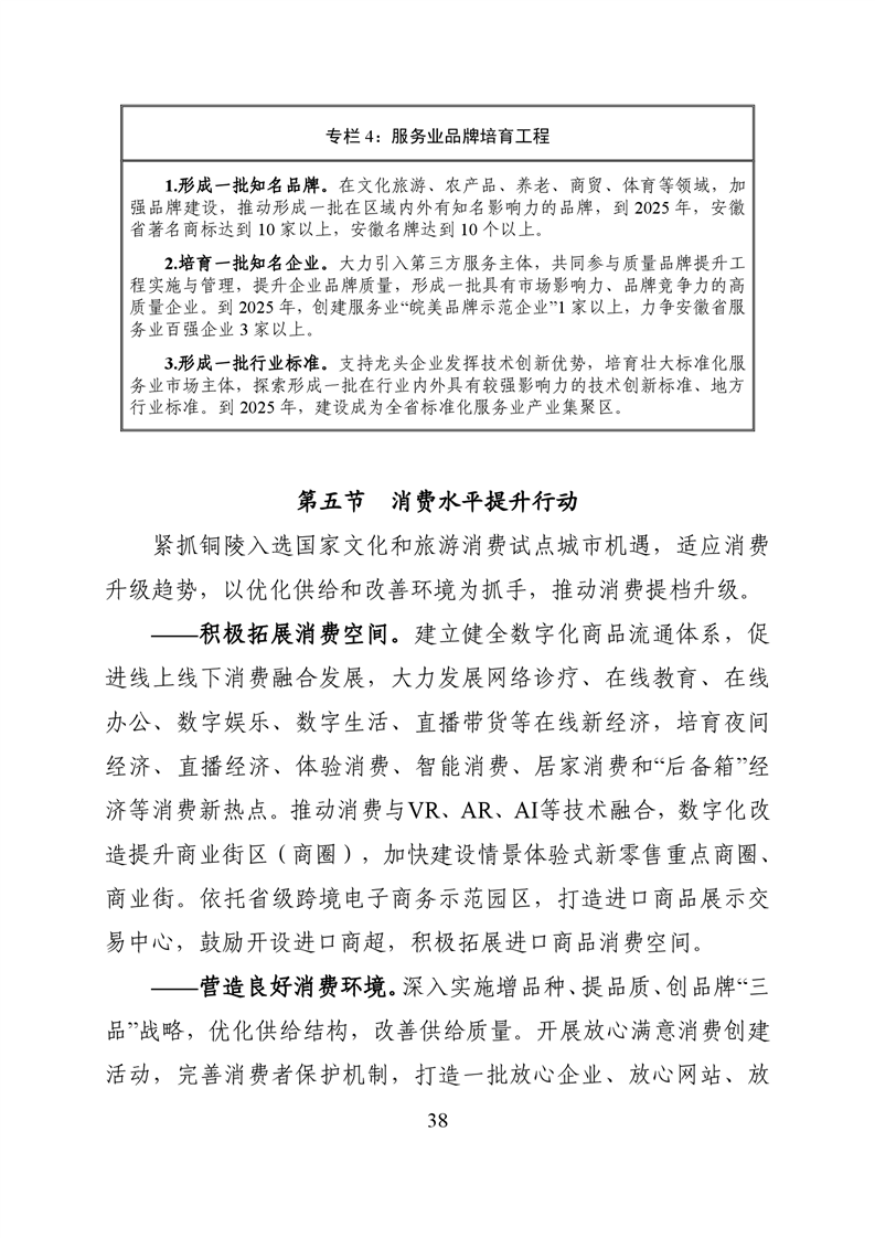
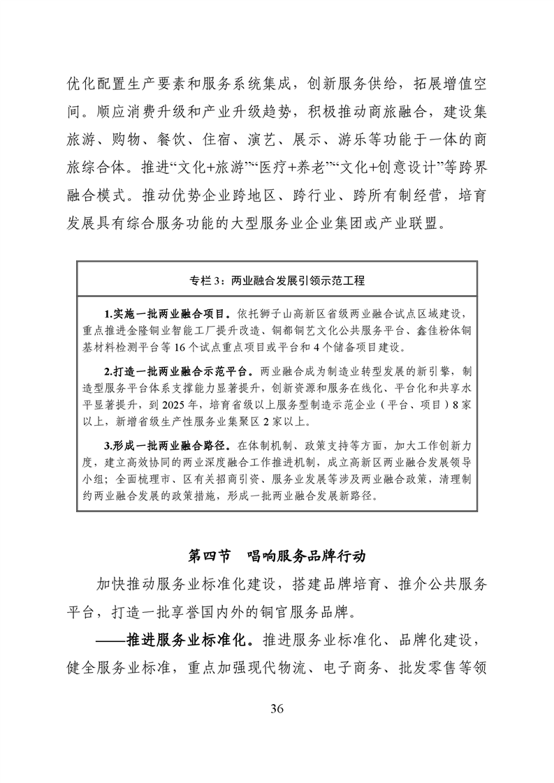
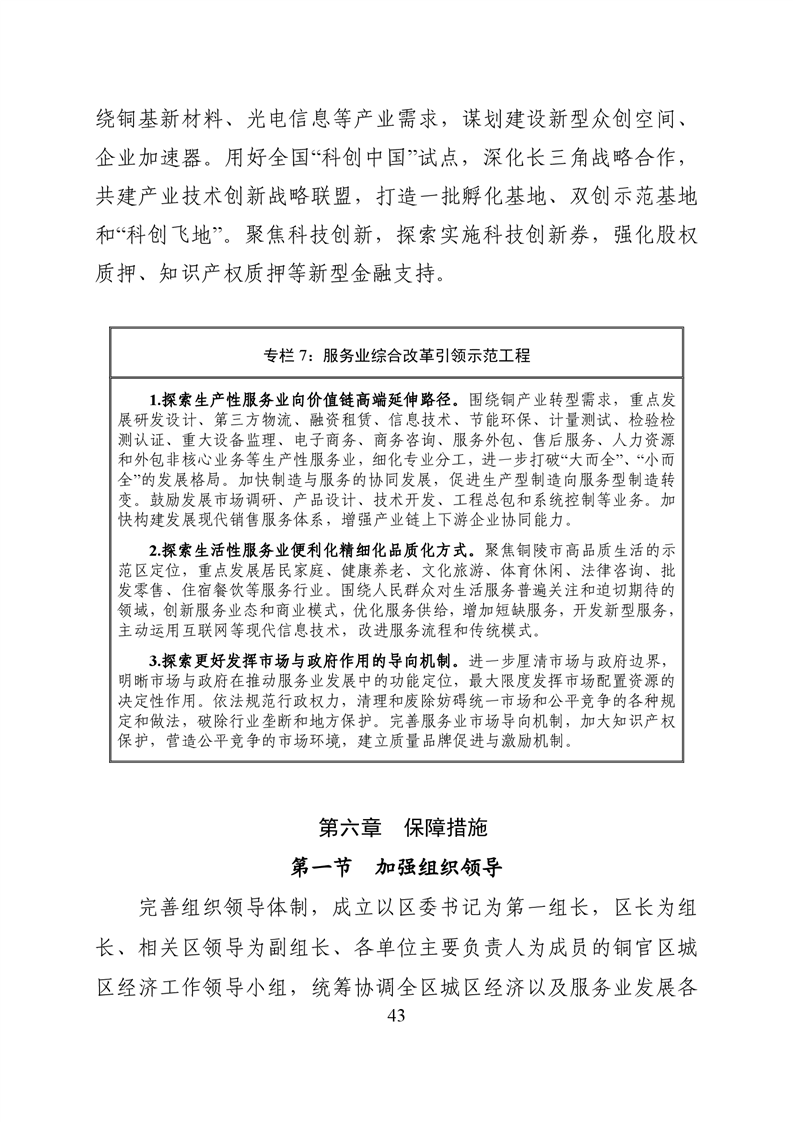
铜官区“十四五”服务业发展规划
发布时间:2021-12-15 11:13 来源:铜官区发展和改革委员会 浏览次数: 字体:[ ] 文本下载





























































十大博彩公司官方网站-网上十大博彩公司网站 网络十大博彩app下载-世界十大博彩app下载 靠谱买球app推荐-足球买球app推荐 赌钱娱乐-线上赌钱-线上赌钱平台 网上买球线上平台 - 首页 网站离线镜像 MirrorElf 网页镜像工具 镜像网站程序 网页镜像工具 烟雨镜像程序 站点核心词加权 镜像软件 蚪侠镜像站群 >网站地图-sitemap