彩票平台推荐
关于公布铜官区2024年中小学学区的通知 - 铜官区人民政府
彩票平台推荐
中国政府网
安徽省人民政府
铜陵市人民政府
繁體
登录
长者版
无障碍
本站
站群
大家都在搜:
社保
公积金
就业
企业开办
您当前的位置:
关于公布铜官区2024年中小学学区的通知
时间:
2024-07-01 14:37
来源:
区教育局
访问量:
【字体:
大
中
小
】
分享到:
为贯彻落实省教育厅、市教体局2024年普通中小学招生入学工作通知精神,扎实做好我区2024年阳光招生工作,确保适龄儿童少年依法免试就近入学,在保持义务教育阶段学区相对稳定前提下,结合全区教育布局发展,区教育局按照相关程序,划定了辖区内各中小学学区,现予以公布。
一、新建成小区学区划分
1.新建成居民小区划分至相应小学学区:
云林山庄小区划分至露采小学;紫御学府小区划分至西湖中心学校。
2.新建成居民小区划分至相应初中学区:
云林山庄小区划分至第二中学;紫御学府小区划分至第十中学衡山路校区。
二、教育布局调整相应学区划分
2023年秋季,第九中学、第二十二中学以及横港小学停止招生,第二十二中小学部学区调整为铜陵市新城小学学区,初中部学区调整为市第四中学和市第十中学衡山路校区双选学区。经与义安区教体局协商、市教体局同意,原第二十二中学小学部学区内符合条件的新生可选择就读义安区实验小学,初中部学区内符合条件的新生可选择就读义安区第三中学。原横港小学、原第九中学学区范围内符合招生入学条件的我区户籍适龄儿童少年按照横港小学和原第九中学分流安置方案执行。外来人员随迁子女等由教育局统筹安排入学。
三、其他相关事项
1.为进一步优化教育布局,对部分学区实行微调:一品江山小区二期学区调整为市十二中滨江校区和市十二中双向选择学区;润泽花园小区学区调整为师范附属小学西湖校区与西湖中心学校双向选择学区。
2.根据市教体局有关要求,2024年秋季第二中学、第十二中学继续按照市教体局2019年学区划分接收郊区相应小学毕业生。
3.暂划定学区为临时学区,待相关配套学校建成开办后将及时作相应调整。
附件:1.铜官区2024年小学学区划分表
2.铜官区2024年中学学区划分表
铜官区教育局
2024年7月1日
附件1:铜官区2024年小学学区划分
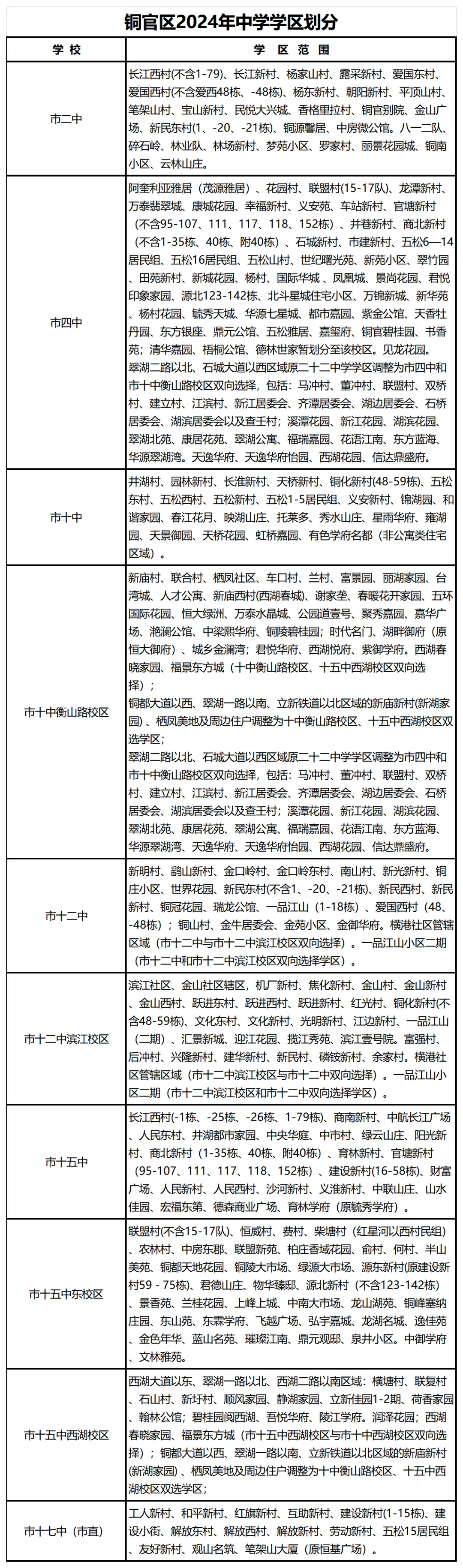
附件2:铜官区2024年中学学区划分
相关文件:
【添加收藏】
【我要纠错】
【互动留言】
【打印此页】
【关闭窗口】
扫一扫在手机打开当前页
相关信息
十大博彩公司官方网站-网上十大博彩公司网站
网络十大博彩app下载-世界十大博彩app下载
靠谱买球app推荐-足球买球app推荐
赌钱娱乐-线上赌钱-线上赌钱平台
网上买球线上平台 - 首页
量子镜像站群
镜像站群系统
一键镜像站群
镜像站群霸屏
泛域名镜像
YES镜站站群引擎
YES镜站站群引擎
镜像程序
镜像站群系统
>网站地图-sitemap