彩票平台推荐
依申请流程图-铜官区人民政府
彩票平台推荐
铜官区商务局
长者版
|
无障碍
您现在所在的位置:
网站首页
>
政府信息公开
>
铜官区商务局
>
依申请公开目录
政策
行政法规
行政规范性文件
政府信息公开指南
政府信息公开制度
法定主动公开内容
政府信息公开年报
2025年
2024年
2023年
2022年
2021年
2020年
2018年
2019年
依申请公开
收费标准
申请表下载
申请信息流程图
在线申请
依申请公开查询
依申请公开统计
部门与乡镇公开导航
专题专栏
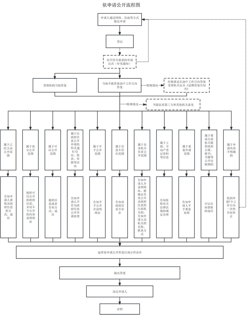
依申请流程图
发布时间:2024-07-23 00:00
来源:铜官区商务局
字体:[
大
中
小
]
用微信扫描二维码
分享至好友和朋友圈
×
十大博彩公司官方网站-网上十大博彩公司网站
网络十大博彩app下载-世界十大博彩app下载
靠谱买球app推荐-足球买球app推荐
赌钱娱乐-线上赌钱-线上赌钱平台
网上买球线上平台 - 首页
递归网站下载
蚪侠镜像站群
网站克隆
小偷程序
镜像软件
网站备份克隆
主动推送镜像站群
301镜像站群
MirrorElfR
>网站地图-sitemap