彩票平台推荐

铜陵市铜官区东郊办事处2024年部门预算-铜官区人民政府

彩票平台推荐

您现在所在的位置: 网站首页> 政府信息公开首页 > 东郊办事处> 财政资金> 年度财政预算
索引号: 19340705MB0T815806/202403-00002 组配分类: 年度财政预算
发布机构: 铜官区东郊办事处 主题分类: 财政、金融、审计 / 介绍
名称: 铜陵市铜官区东郊办事处2024年部门预算 文号:
发布日期: 2024-03-04 有效性: 有效
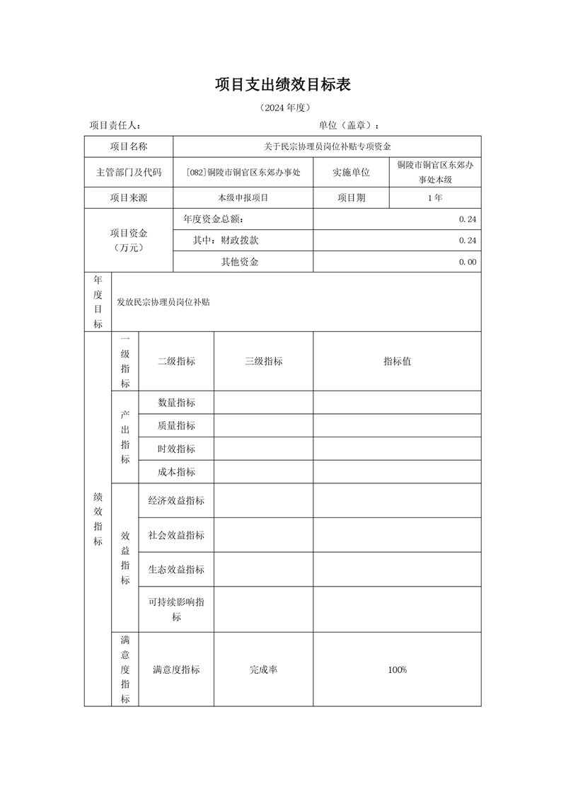
铜陵市铜官区东郊办事处2024年部门预算
发布时间:2024-03-04 16:43 来源:东郊办财政所 浏览次数: 字体:[ ] 文本下载


















































十大博彩公司官方网站-网上十大博彩公司网站 网络十大博彩app下载-世界十大博彩app下载 靠谱买球app推荐-足球买球app推荐 赌钱娱乐-线上赌钱-线上赌钱平台 网上买球线上平台 - 首页 超级站群助手 泛镜像站群 网站备份克隆 整站镜像下载 YES镜站站群引擎 站群镜像程序 站群克隆软件 泛域名镜像 网站镜像克隆 >网站地图-sitemap