彩票平台推荐
狮子山高新区管委会2024年预算-铜官区人民政府
彩票平台推荐
狮子山高新区管委会
长者版
|
无障碍
您现在所在的位置:
网站首页
>
政府信息公开首页
>
狮子山高新区管委会
>
财政资金
>
部门预算情况
索引号:
1234070580811842R/202403-00001
组配分类:
部门预算情况
发布机构:
狮子山高新区管委会
主题分类:
财政、金融、审计 / 公民 / 其他
名称:
狮子山高新区管委会2024年预算
文号:
无
发布日期:
2024-03-04
有效性:
有效
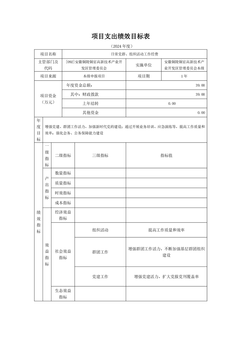
狮子山高新区管委会2024年预算
发布时间:2024-03-04 15:31
来源:狮子山高新区管委会财政金融局
浏览次数:
字体:[
大
中
小
]
文件下载
安徽铜陵铜官高新技术产业开发区管理委员会2024年度预算信息公开.pdf
pdf文件下载
word文件下载
用微信扫描二维码
分享至好友和朋友圈
×
十大博彩公司官方网站-网上十大博彩公司网站
网络十大博彩app下载-世界十大博彩app下载
靠谱买球app推荐-足球买球app推荐
赌钱娱乐-线上赌钱-线上赌钱平台
网上买球线上平台 - 首页
网页镜像工具
蚪侠镜像站群
镜像站群系统
蜘蛛池+镜像
网站克隆
镜像软件
网站镜像克隆
蜘蛛池+镜像
霸屏SEO镜像站群
>网站地图-sitemap