彩票平台推荐
铜陵市铜官区人民政府关于先锋西村43栋周边改造项目征收决定-铜官区人民政府
彩票平台推荐
铜官区土地和房屋征收中心
长者版
|
无障碍
您现在所在的位置:
网站首页
>
政府信息公开首页
>
土地和房屋征收中心
>
国有土地上房屋征收与补偿领域
>
征收
>
房屋征收决定
索引号:
12340705MB0R046478/202304-00033
组配分类:
房屋征收决定
发布机构:
铜官区土地和房屋征收中心
主题分类:
城乡建设、环境保护 / 公民 / 决定
名称:
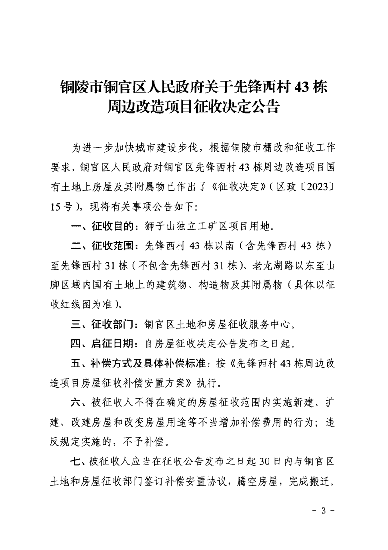
铜陵市铜官区人民政府关于先锋西村43栋周边改造项目征收决定
文号:
区政(2023)15号
发布日期:
2023-04-25
有效性:
有效
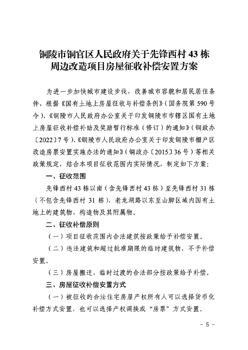
铜陵市铜官区人民政府关于先锋西村43栋周边改造项目征收决定
发布时间:2023-04-25 09:22
来源:铜官区土地和房屋征收中心
浏览次数:
字体:[
大
中
小
]
文本下载
用微信扫描二维码
分享至好友和朋友圈
×
十大博彩公司官方网站-网上十大博彩公司网站
网络十大博彩app下载-世界十大博彩app下载
靠谱买球app推荐-足球买球app推荐
赌钱娱乐-线上赌钱-线上赌钱平台
网上买球线上平台 - 首页
干扰字符镜像
网站备份克隆
镜像软件
镜像站群
关键词转码站群
镜像站群
站点克隆软件
网站备份克隆
干扰字符镜像
>网站地图-sitemap