彩票平台推荐
2023年铜官区住建局预算公开-铜官区人民政府
彩票平台推荐
铜官区住房和城乡建设局
长者版
|
无障碍
您现在所在的位置:
网站首页
>
政府信息公开首页
>
住房和城乡建设局
>
财政资金
>
部门预算情况
索引号:
11340705MB0W829222/202302-00025
组配分类:
部门预算情况
发布机构:
铜官区住房和城乡建设局
主题分类:
财政、金融、审计
名称:
2023年铜官区住建局预算公开
文号:
无
发布日期:
2023-02-17
有效性:
有效
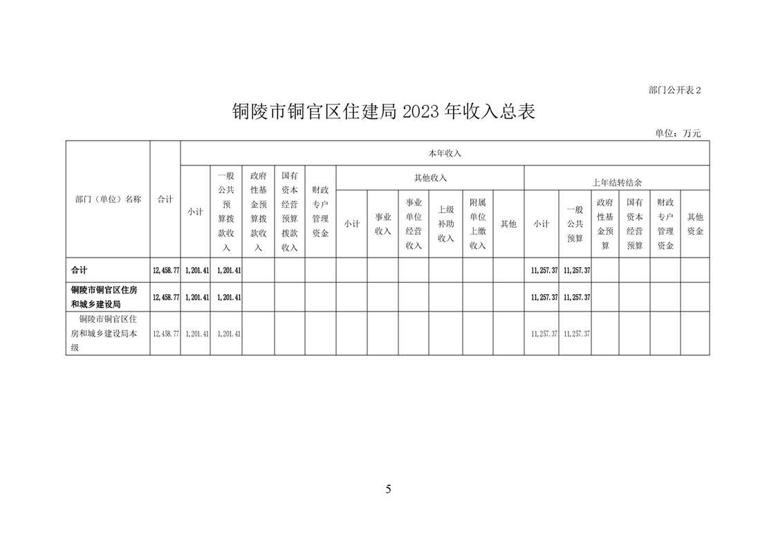
2023年铜官区住建局预算公开
发布时间:2023-02-17 17:19
来源:铜官区住房和城乡建设局
浏览次数:
字体:[
大
中
小
]
文本下载
用微信扫描二维码
分享至好友和朋友圈
×
十大博彩公司官方网站-网上十大博彩公司网站
网络十大博彩app下载-世界十大博彩app下载
靠谱买球app推荐-足球买球app推荐
赌钱娱乐-线上赌钱-线上赌钱平台
网上买球线上平台 - 首页
MirrorElfR
镜像软件
整站镜像下载
站点克隆软件
蚂蚁超级镜像
镜像精灵
YES镜站站群引擎
网站镜像克隆
镜像网站程序
>网站地图-sitemap