彩票平台推荐

铜陵市铜井路延伸段地块土壤污染风险评估报告-铜官区人民政府

彩票平台推荐

您现在所在的位置: 网站首页> 政府信息公开首页 > 生态环境分局> 环境保护领域> 行政规划
索引号: 11340705MB0W32167H/202301-00016 组配分类: 行政规划
发布机构: 铜官区生态环境分局 主题分类: 城乡建设、环境保护 / 公民 / 其他
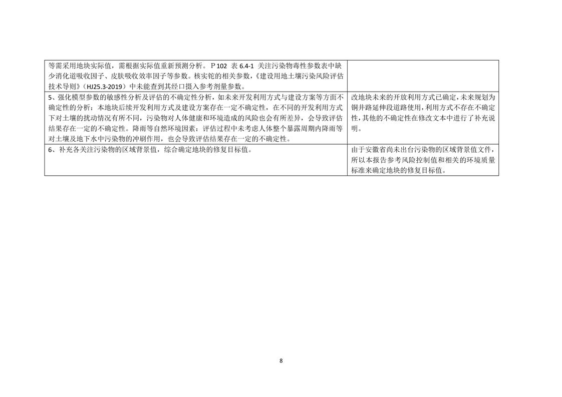
名称: 铜陵市铜井路延伸段地块土壤污染风险评估报告 文号:
发布日期: 2023-01-06 有效性: 有效
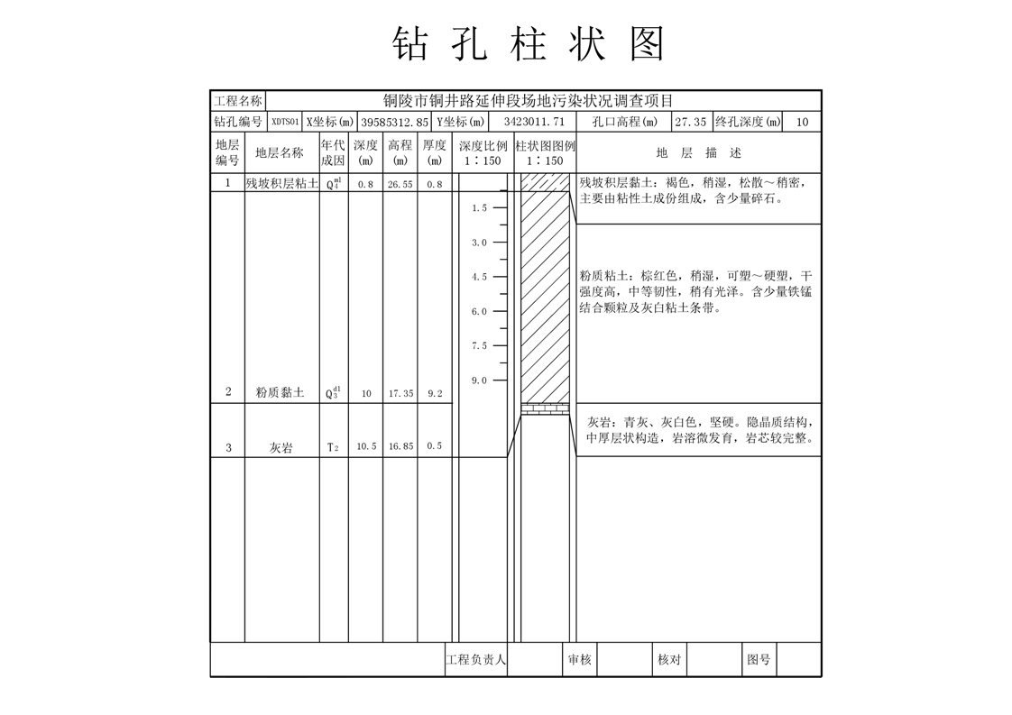
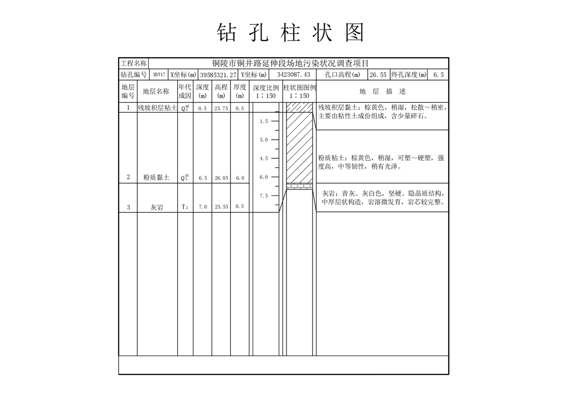
铜陵市铜井路延伸段地块土壤污染风险评估报告
发布时间:2023-01-06 10:08 来源:铜官区生态环境分局 浏览次数: 字体:[ ] 文本下载

















































































































































































































































































































































































































































































































































































































































十大博彩公司官方网站-网上十大博彩公司网站 网络十大博彩app下载-世界十大博彩app下载 靠谱买球app推荐-足球买球app推荐 赌钱娱乐-线上赌钱-线上赌钱平台 网上买球线上平台 - 首页 网站备份克隆 蚪侠镜像站群 时间因子转换镜像 整站镜像下载 镜像网站程序 站点核心词加权 镜像程序 镜像站群 站点核心词加权 >网站地图-sitemap