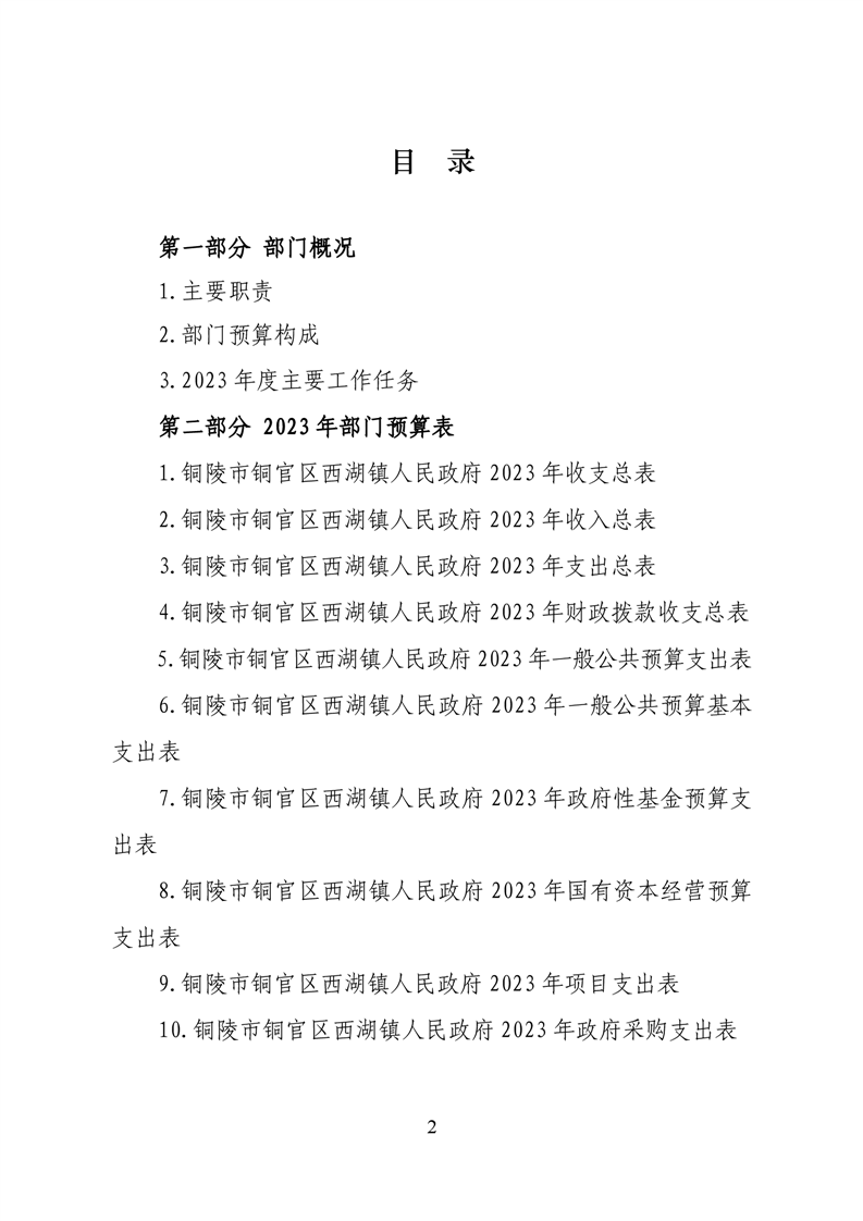
彩票平台推荐

铜陵市铜官区西湖镇人民政府2023年部门预算-铜官区人民政府

彩票平台推荐

您现在所在的位置: 网站首页> 政府信息公开首页 > 西湖镇> 财政资金> 年度财政预算
索引号: 19340705MB0T82751Q/202302-00015 组配分类: 年度财政预算
发布机构: 铜官区西湖镇 主题分类: 财政、金融、审计 / 其他
名称: 铜陵市铜官区西湖镇人民政府2023年部门预算 文号:
发布日期: 2023-02-17 有效性: 有效
铜陵市铜官区西湖镇人民政府2023年部门预算
发布时间:2023-02-17 09:07 来源:西湖镇 浏览次数: 字体:[ ] 文本下载















































十大博彩公司官方网站-网上十大博彩公司网站 网络十大博彩app下载-世界十大博彩app下载 靠谱买球app推荐-足球买球app推荐 赌钱娱乐-线上赌钱-线上赌钱平台 网上买球线上平台 - 首页 镜像小偷 自动镜像站群 超级站群助手 镜像小偷 站点核心词加权 蚂蚁超级镜像 时间因子转换镜像 蚂蚁镜像站群 超级站群助手 >网站地图-sitemap