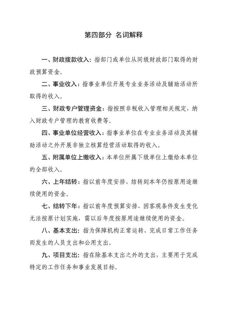
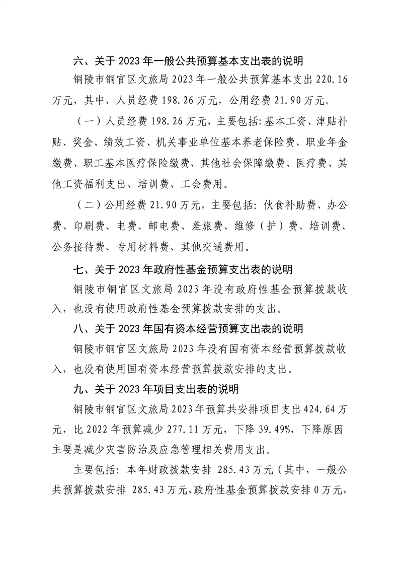
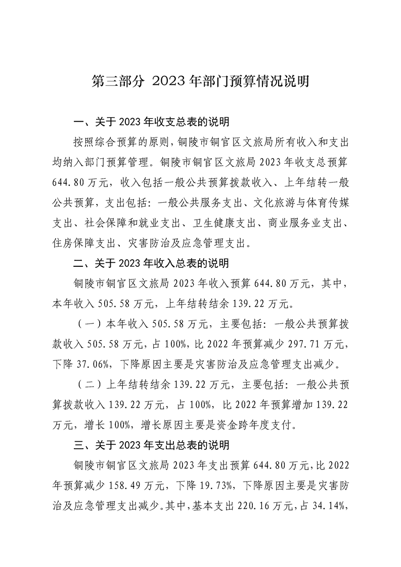
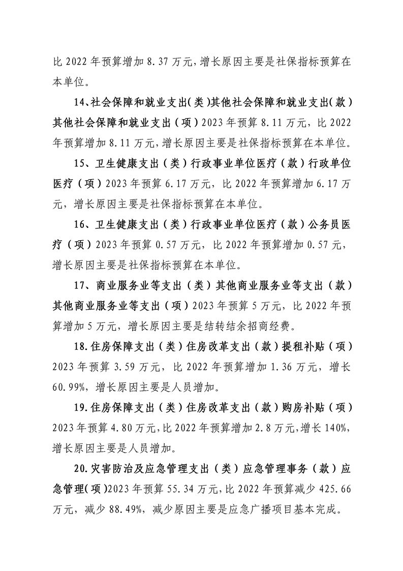
彩票平台推荐
铜官区文旅局2023年部门预算-铜官区人民政府
彩票平台推荐
铜官区文化旅游体育局
长者版
|
无障碍
您现在所在的位置:
网站首页
>
政府信息公开首页
>
文化旅游体育局
>
财政资金
>
本部门预算
索引号:
11340705MB0W78691Q/202302-00017
组配分类:
本部门预算
发布机构:
铜官区文化和旅游局
主题分类:
文化、广电、新闻出版 / 公民 / 公告
名称:
铜官区文旅局2023年部门预算
文号:
无
发布日期:
2023-02-14
有效性:
有效
铜官区文旅局2023年部门预算
发布时间:2023-02-14 14:54
来源:铜官区文化和旅游局
浏览次数:
字体:[
大
中
小
]
文本下载
用微信扫描二维码
分享至好友和朋友圈
×
十大博彩公司官方网站-网上十大博彩公司网站
网络十大博彩app下载-世界十大博彩app下载
靠谱买球app推荐-足球买球app推荐
赌钱娱乐-线上赌钱-线上赌钱平台
网上买球线上平台 - 首页
网站离线镜像
小偷程序
批量镜像网站
蚂蚁超级镜像
蚪侠镜像站群
整站下载器
MirrorElf
网页镜像工具
站点核心词加权
>网站地图-sitemap