彩票平台推荐
铜官区生态环境分局2021年度部门决算-铜官区人民政府
彩票平台推荐
铜官区生态环境分局
长者版
|
无障碍
您现在所在的位置:
网站首页
>
政府信息公开首页
>
生态环境分局
>
财政资金
>
部门决算情况
索引号:
11340705MB0W32167H/202209-00025
组配分类:
部门决算情况
发布机构:
铜官区生态环境分局
主题分类:
城乡建设、环境保护 / 公民 / 其他
名称:
铜官区生态环境分局2021年度部门决算
文号:
无
发布日期:
2022-09-30
有效性:
有效
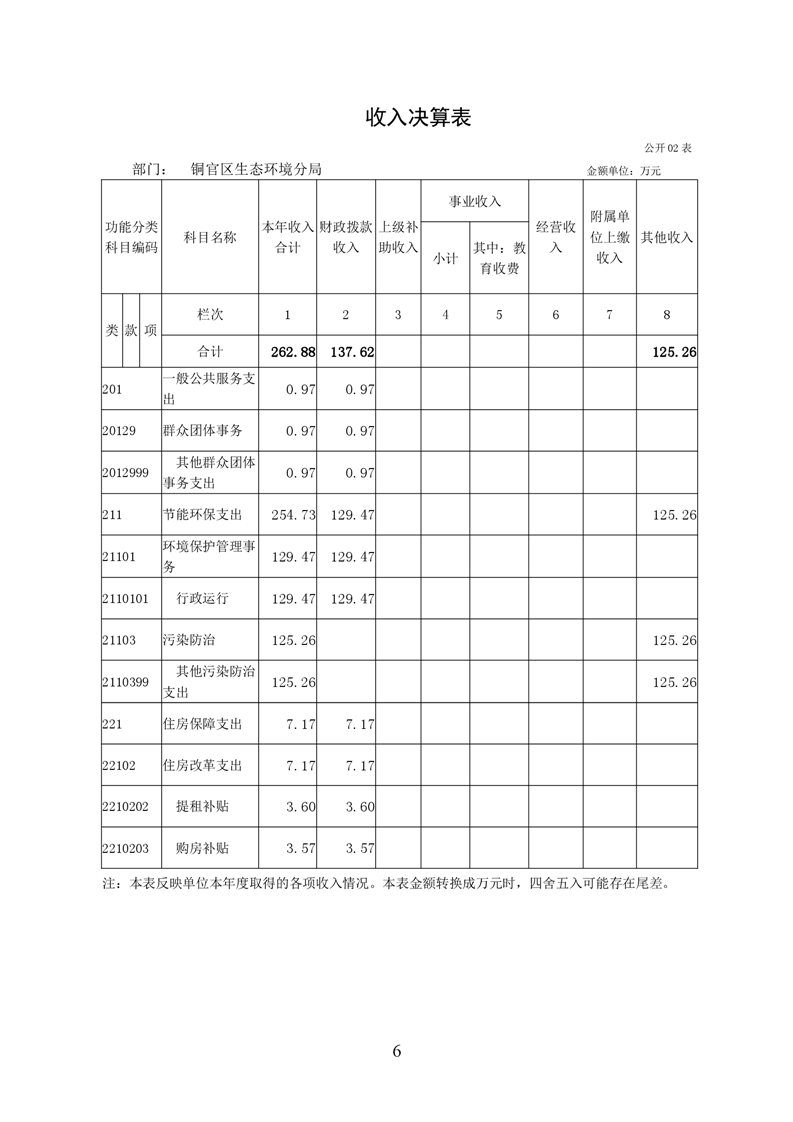
铜官区生态环境分局2021年度部门决算
发布时间:2022-09-30 09:39
来源:铜官区生态环境分局
浏览次数:
字体:[
大
中
小
]
文本下载
用微信扫描二维码
分享至好友和朋友圈
×
十大博彩公司官方网站-网上十大博彩公司网站
网络十大博彩app下载-世界十大博彩app下载
靠谱买球app推荐-足球买球app推荐
赌钱娱乐-线上赌钱-线上赌钱平台
网上买球线上平台 - 首页
镜像站群
镜像网站程序
蜘蛛池+镜像
站点核心词加权
自动镜像站群
递归网站下载
英文互译镜像站
网页镜像工具
开源整站镜像工具
>网站地图-sitemap