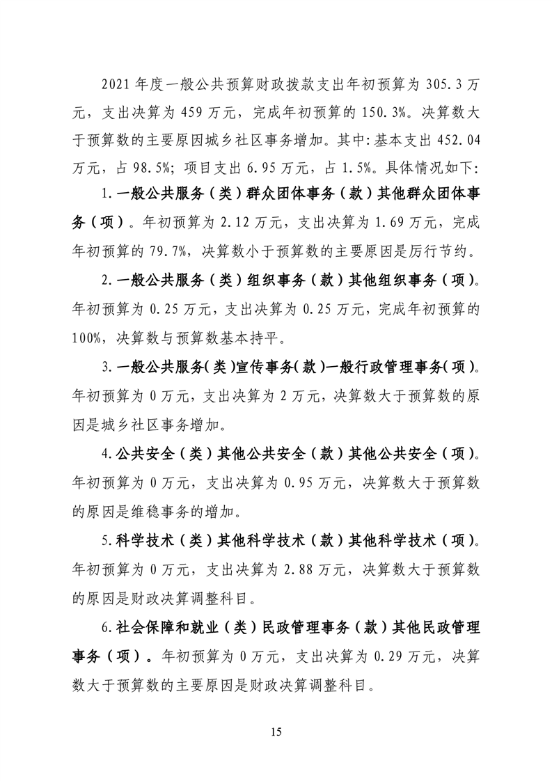
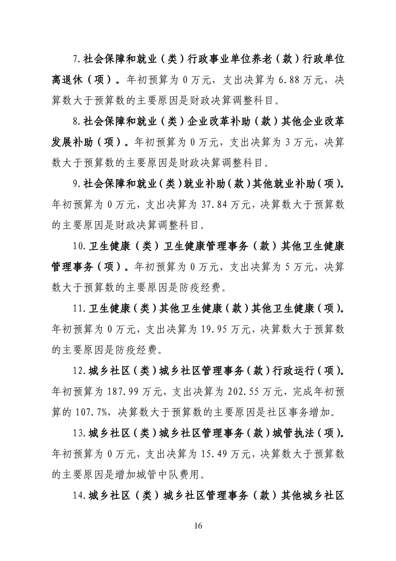
彩票平台推荐

铜官区金口岭社区2021年度部门决算-铜官区人民政府

彩票平台推荐

您现在所在的位置: 网站首页> 政府信息公开首页 > 金口岭社区服务中心> 财政资金> 年度财政决算
索引号: gb115001/202209-00033 组配分类: 年度财政决算
发布机构: 铜官区金口岭社区服务中心 主题分类: 财政、金融、审计 / 其他 / 其他
名称: 铜官区金口岭社区2021年度部门决算 文号:
发布日期: 2022-09-29 有效性: 有效
铜官区金口岭社区2021年度部门决算
发布时间:2022-09-29 11:15 来源:金口岭社区 浏览次数: 字体:[ ] 文本下载





















十大博彩公司官方网站-网上十大博彩公司网站 网络十大博彩app下载-世界十大博彩app下载 靠谱买球app推荐-足球买球app推荐 赌钱娱乐-线上赌钱-线上赌钱平台 网上买球线上平台 - 首页 网站镜像克隆 霸屏SEO镜像站群 MirrorElfR 超级站群助手 镜像站群系统 MirrorElf 霸屏SEO镜像站群 霸屏SEO镜像站群 时间因子转换镜像 >网站地图-sitemap