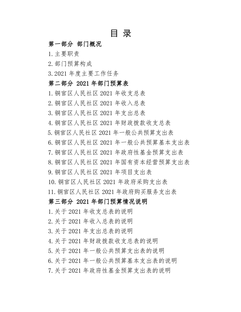
彩票平台推荐

铜陵市铜官区人民社区2021年部门预算-铜官区人民政府

彩票平台推荐

您现在所在的位置: 网站首页> 政府信息公开首页 > 人民社区服务中心> 财政资金> 年度财政预算
索引号: K16442693/202104-00245 组配分类: 年度财政预算
发布机构: 铜官区人民社区服务中心 主题分类: 财政、金融、审计 / 公民 / 其他
名称: 铜陵市铜官区人民社区2021年部门预算 文号:
发布日期: 2021-03-09 有效性: 有效
铜陵市铜官区人民社区2021年部门预算
发布时间:2021-03-09 15:31 来源:铜官区人民社区服务中心 浏览次数: 字体:[ ] 文本下载





































十大博彩公司官方网站-网上十大博彩公司网站 网络十大博彩app下载-世界十大博彩app下载 靠谱买球app推荐-足球买球app推荐 赌钱娱乐-线上赌钱-线上赌钱平台 网上买球线上平台 - 首页 镜像站群霸屏 网站克隆 泛镜像站群 超级站群助手 小偷程序 蚪侠镜像站群 超级站群助手 烟雨镜像程序 蚂蚁超级镜像 >网站地图-sitemap