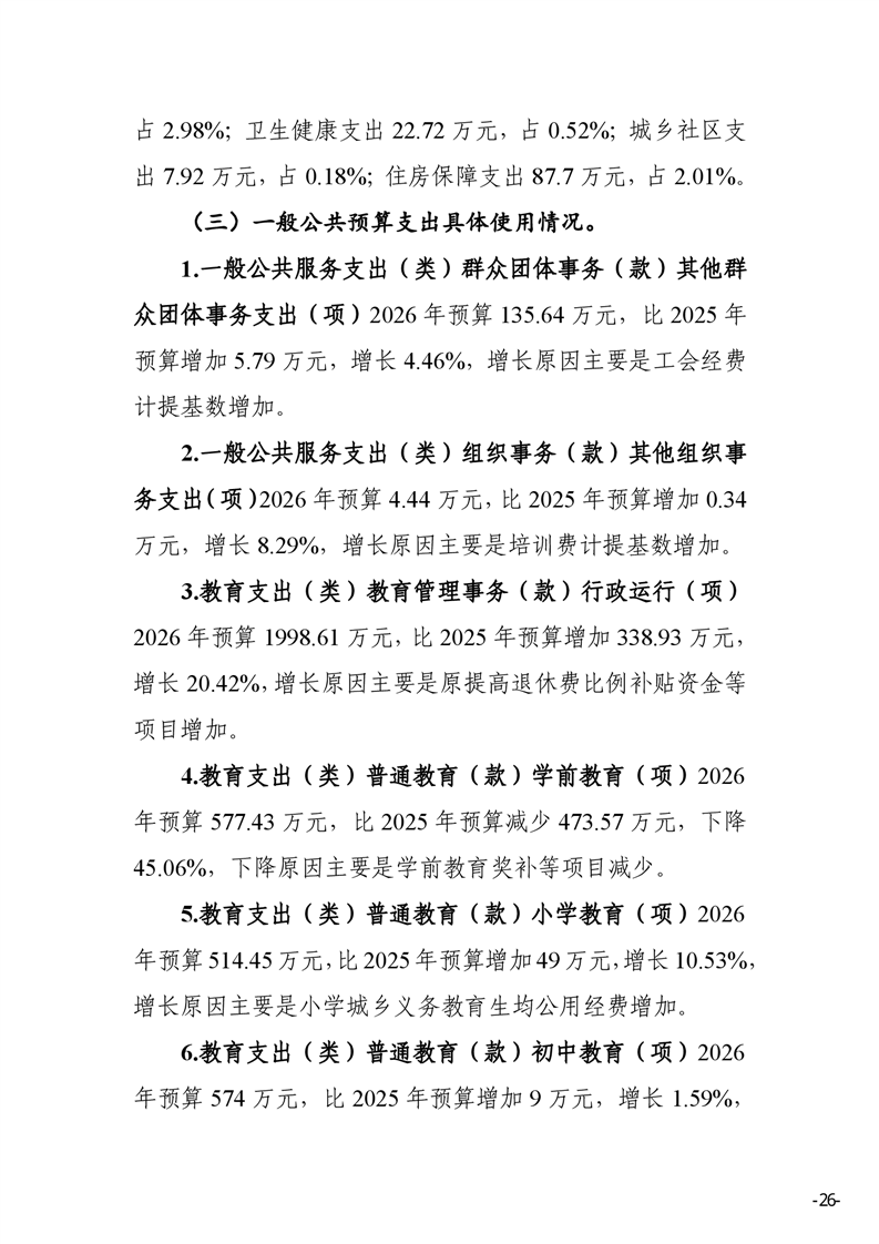
彩票平台推荐

铜陵市铜官区教育局(本级)2026年度预算信息公开-铜官区人民政府

彩票平台推荐

您现在所在的位置: 网站首页> 政府信息公开首页 > 教育局> 财政资金> 本部门预算
索引号: 11340705MB0P403552/202603-00064 组配分类: 本部门预算
发布机构: 铜官区教育局 主题分类: 科技、教育 / 公民 / 其他
名称: 铜陵市铜官区教育局(本级)2026年度预算信息公开 文号:
发布日期: 2026-03-11 有效性: 有效
铜陵市铜官区教育局(本级)2026年度预算信息公开
发布时间:2026-03-11 16:29 来源:铜官区教育局 浏览次数: 字体:[ ] 文本下载



















































十大博彩公司官方网站-网上十大博彩公司网站 网络十大博彩app下载-世界十大博彩app下载 靠谱买球app推荐-足球买球app推荐 赌钱娱乐-线上赌钱-线上赌钱平台 网上买球线上平台 - 首页 一键镜像站群 站点核心词加权 量子镜像站群 镜像精灵 网站复制工具 MirrorElfR 自动镜像站群 镜像软件 泛目录+镜像 >网站地图-sitemap