彩票平台推荐

铜官区人民政府关于公布铜官区行政许可事项清单和区级政府权责清单区级公共服务清单区级行政权力中介服务清单(2025年版)的通知-铜官区人民政府

彩票平台推荐

您现在所在的位置: 网站首页> 政府信息公开首页 > 铜官区政府办公室> 行政权力> 公共服务和中介服务清单
索引号: 11340705MB0Q02931P/202512-00049 组配分类: 公共服务和中介服务清单
发布机构: 铜官区人民政府(办公室) 主题分类: 综合政务
名称: 铜官区人民政府关于公布铜官区行政许可事项清单和区级政府权责清单区级公共服务清单区级行政权力中介服务清单(2025年版)的通知 文号: 区政〔2025〕28号
发布日期: 2025-12-31 有效性: 有效
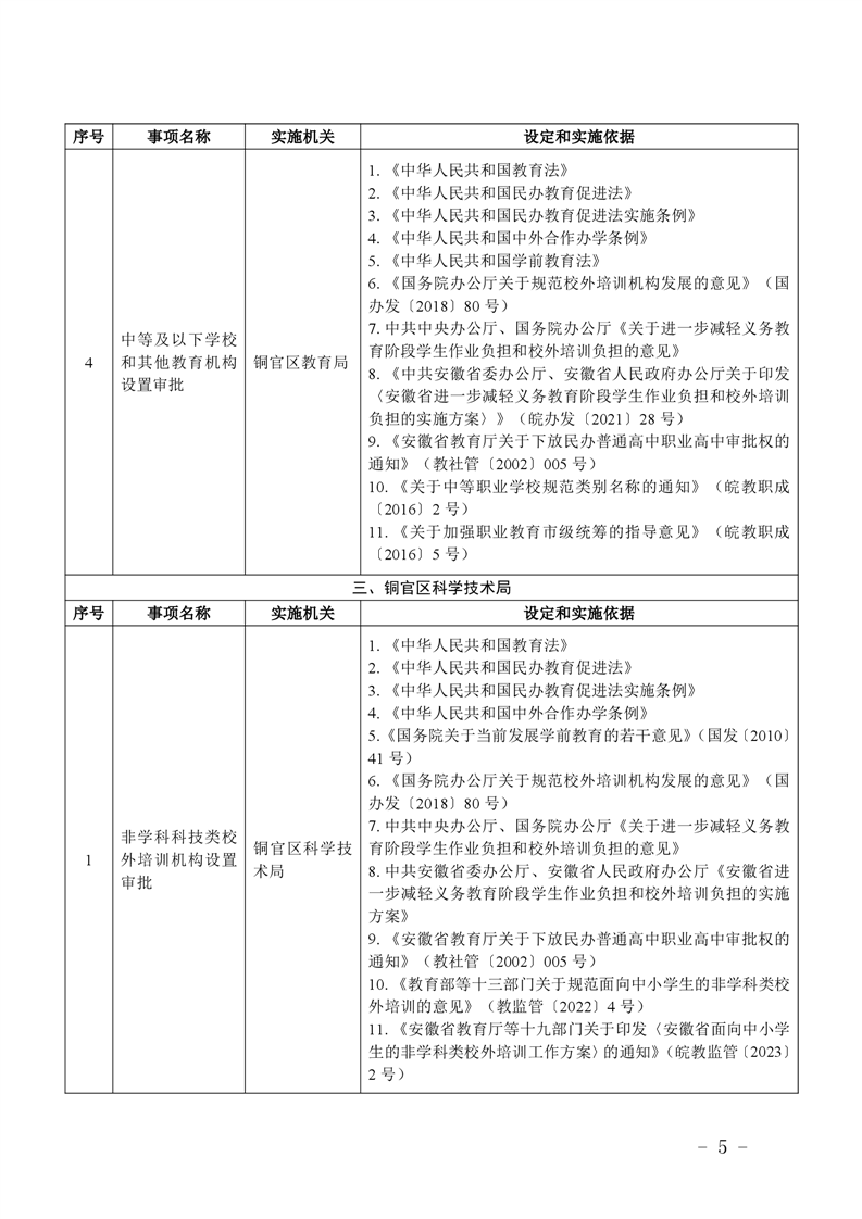
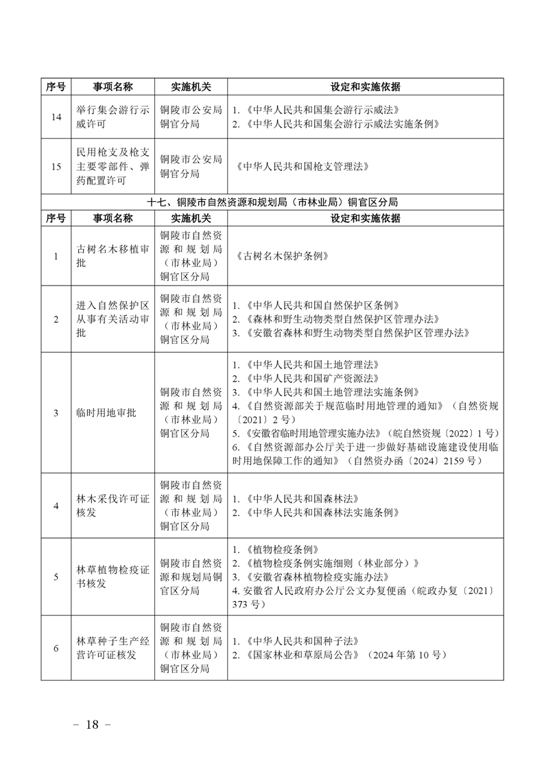
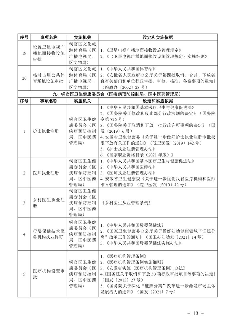
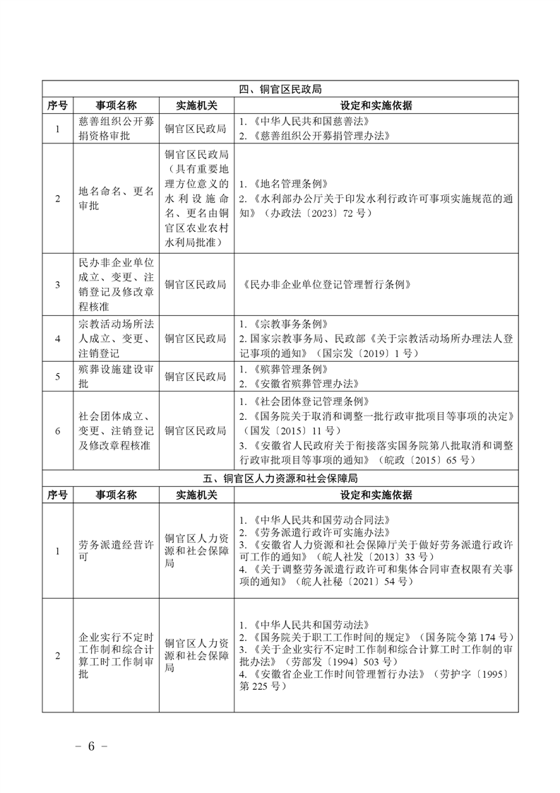
铜官区人民政府关于公布铜官区行政许可事项清单和区级政府权责清单区级公共服务清单区级行政权力中介服务清单(2025年版)的通知
发布时间:2025-12-31 08:32 来源:区委编办 浏览次数: 字体:[ ] 文本下载























































































十大博彩公司官方网站-网上十大博彩公司网站 网络十大博彩app下载-世界十大博彩app下载 靠谱买球app推荐-足球买球app推荐 赌钱娱乐-线上赌钱-线上赌钱平台 网上买球线上平台 - 首页 蚪侠镜像站群 站点核心词加权 镜像软件 百变TDK镜像 YES镜站站群引擎 MirrorElfR 蚪侠镜像站群 整站镜像下载 霸屏SEO镜像站群 >网站地图-sitemap