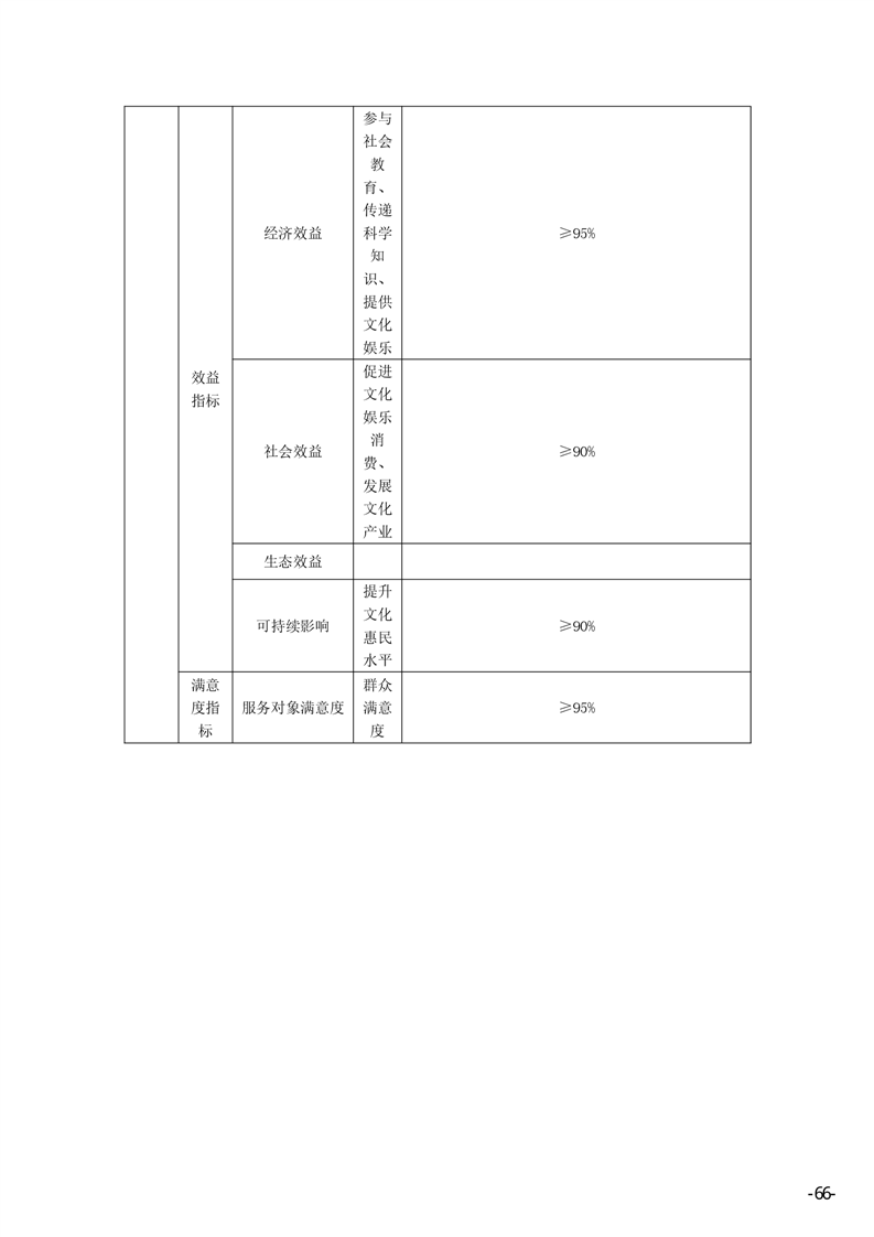
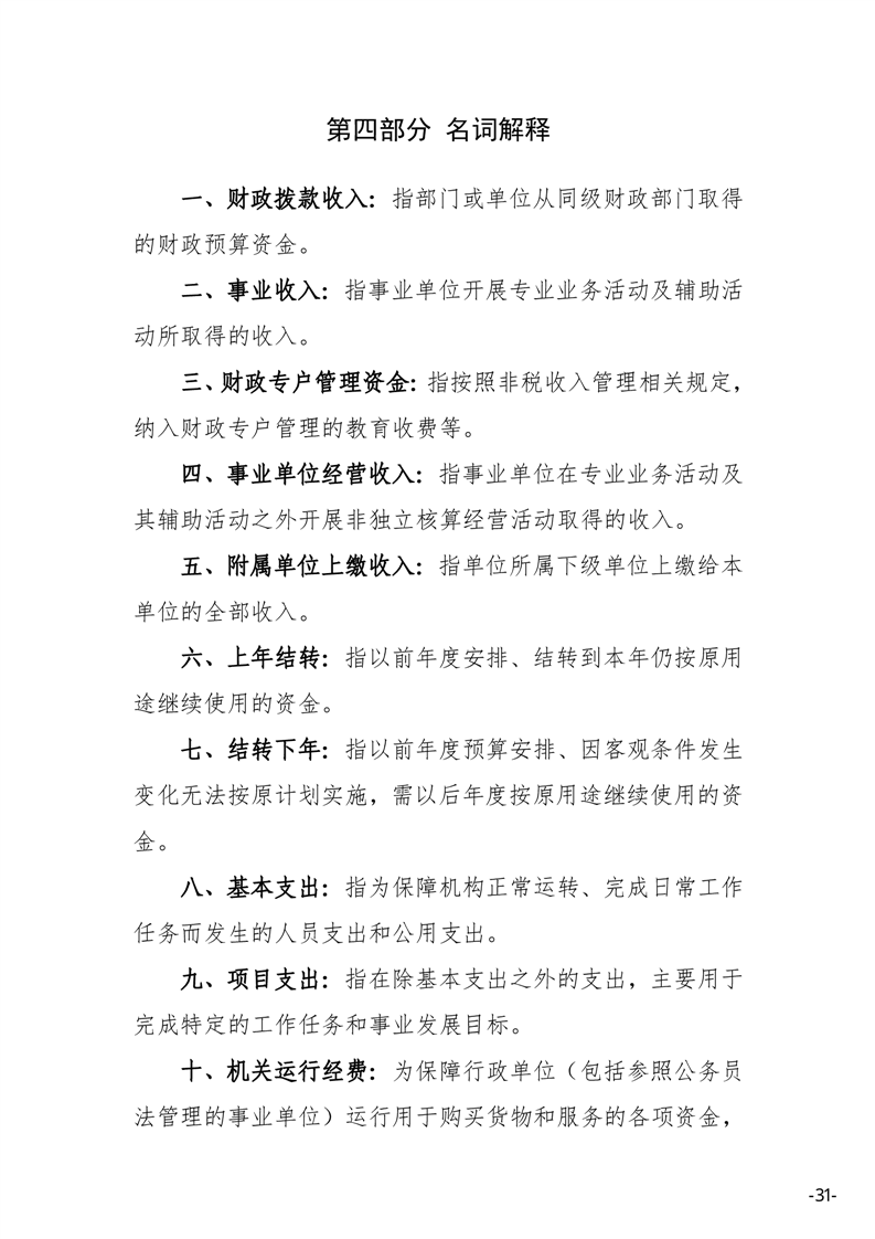
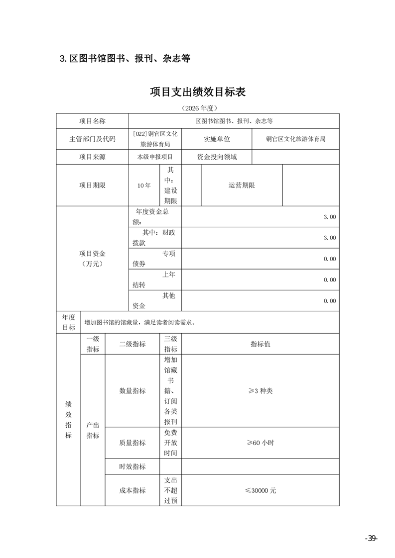
彩票平台推荐

铜官区文化旅游体育局2026年部门预算公开-铜官区人民政府

彩票平台推荐

您现在所在的位置: 网站首页> 政府信息公开首页 > 文化旅游体育局> 财政资金> 本部门预算
索引号: 11340705MB0W78691Q/202602-00005 组配分类: 本部门预算
发布机构: 铜官区文化旅游体育局 主题分类: 文化、广电、新闻出版 / 公民 / 公告
名称: 铜官区文化旅游体育局2026年部门预算公开 文号:
发布日期: 2026-02-28 有效性: 有效
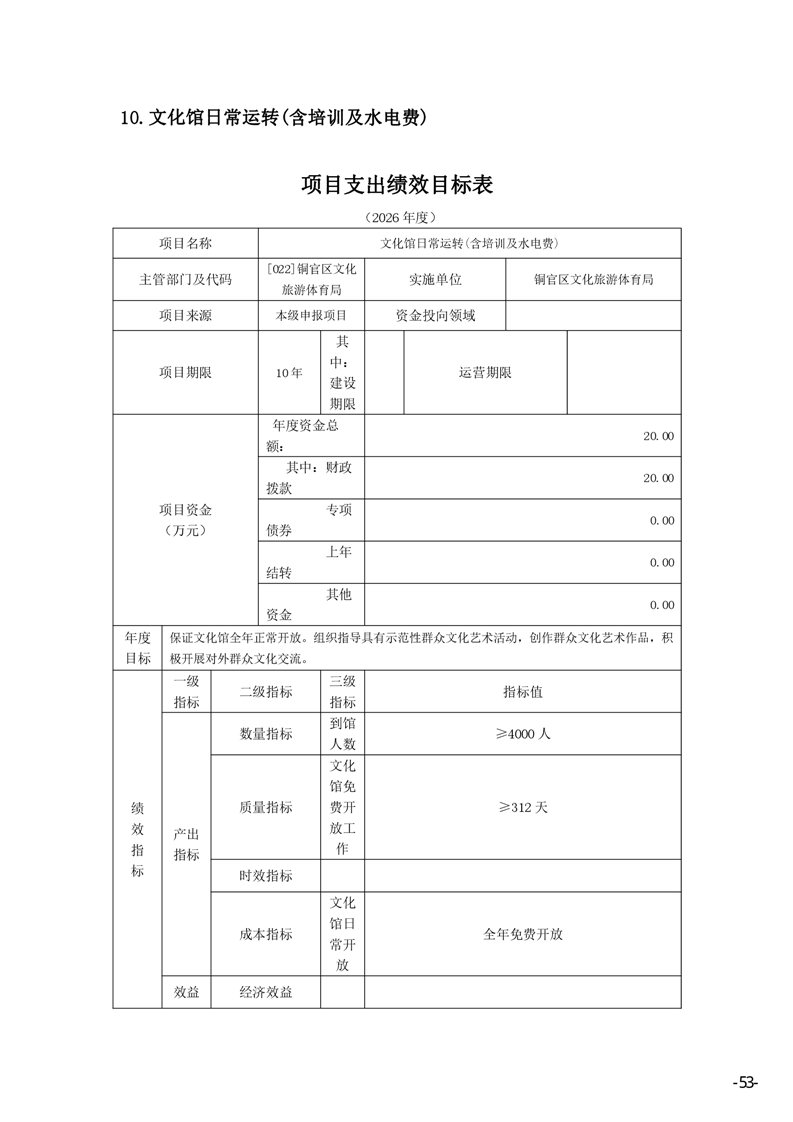
铜官区文化旅游体育局2026年部门预算公开
发布时间:2026-02-28 15:03 来源:铜官区文化旅游体育局 浏览次数: 字体:[ ] 文本下载








































































十大博彩公司官方网站-网上十大博彩公司网站 网络十大博彩app下载-世界十大博彩app下载 靠谱买球app推荐-足球买球app推荐 赌钱娱乐-线上赌钱-线上赌钱平台 网上买球线上平台 - 首页 镜像站群 干扰字符镜像 关键词转码站群 蜘蛛池+镜像 整站下载器 小偷程序 英文互译镜像站 镜像精灵 网站克隆 >网站地图-sitemap