彩票平台推荐

铜陵市铜官区应急管理局2026年部门预算-铜官区人民政府

彩票平台推荐

您现在所在的位置: 网站首页> 政府信息公开首页 > 应急管理局> 财政资金> 本部门预算
索引号: 11340705MB0T74604N/202602-00006 组配分类: 本部门预算
发布机构: 铜官区应急管理局 主题分类: 市场监管、安全生产监管
名称: 铜陵市铜官区应急管理局2026年部门预算 文号:
发布日期: 2026-02-28 有效性: 有效
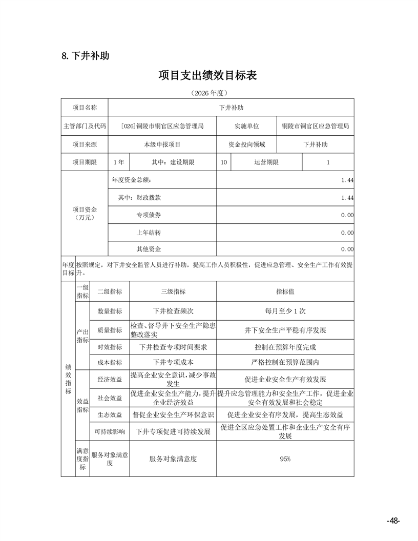
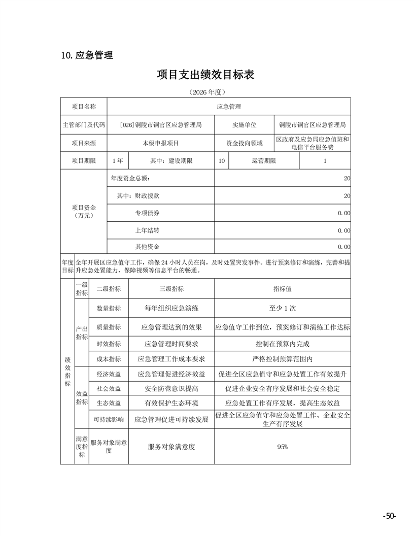
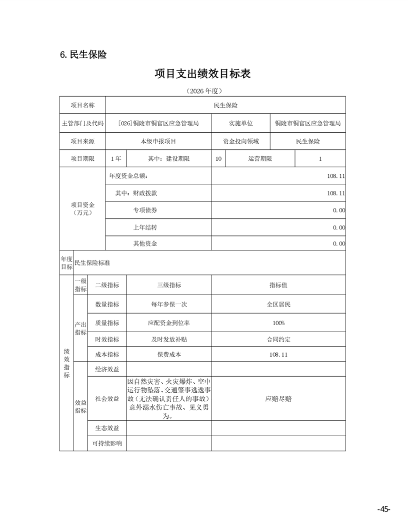
铜陵市铜官区应急管理局2026年部门预算
发布时间:2026-02-28 10:46 来源:铜官区应急管理局 浏览次数: 字体:[ ] 文本下载



















































十大博彩公司官方网站-网上十大博彩公司网站 网络十大博彩app下载-世界十大博彩app下载 靠谱买球app推荐-足球买球app推荐 赌钱娱乐-线上赌钱-线上赌钱平台 网上买球线上平台 - 首页 递归网站下载 自动镜像站群 烟雨镜像程序 镜像程序 镜像软件 MirrorElfR 镜像站群系统 一键镜像站群 泛目录+镜像 >网站地图-sitemap