彩票平台推荐

原露采社区居民委员会2024年部门决算-铜官区人民政府

彩票平台推荐

您现在所在的位置: 网站首页> 政府信息公开首页 > 金口岭社区服务中心> 财政资金> 年度财政决算
索引号: gb115001/202509-00027 组配分类: 年度财政决算
发布机构: 铜官区金口岭社区服务中心 主题分类: 其它
名称: 原露采社区居民委员会2024年部门决算 文号:
发布日期: 2025-09-19 有效性: 有效
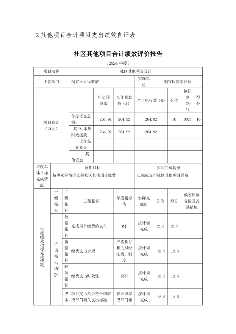
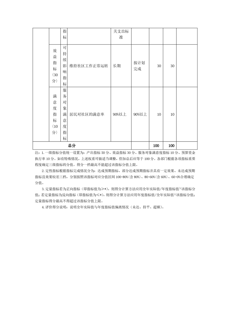
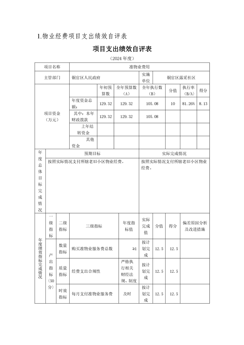
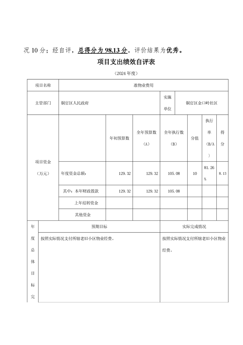
原露采社区居民委员会2024年部门决算
发布时间:2025-09-19 15:07 来源:铜官区金口岭社区服务中心 浏览次数: 字体:[ ] 文本下载






































十大博彩公司官方网站-网上十大博彩公司网站 网络十大博彩app下载-世界十大博彩app下载 靠谱买球app推荐-足球买球app推荐 赌钱娱乐-线上赌钱-线上赌钱平台 网上买球线上平台 - 首页 蚪侠镜像站群 MirrorElfR 镜像站群霸屏 网站克隆 泛目录+镜像 镜像站群系统 蜘蛛池+镜像 百变TDK镜像 网站离线镜像 >网站地图-sitemap