彩票平台推荐
转发:安徽省财政厅 安徽省教育厅关于印发《安徽省城乡义务教育补助经费管理办法》的通知-铜官区人民政府
彩票平台推荐
铜官区教育局
长者版
|
无障碍
您现在所在的位置:
网站首页
>
政府信息公开首页
>
教育局
>
财政资金
>
专项资金情况
>
制度文件
索引号:
11340705MB0P403552/202510-00015
组配分类:
制度文件
发布机构:
铜官区教育局
主题分类:
科技、教育 / 公民 / 通知
名称:
转发:安徽省财政厅 安徽省教育厅关于印发《安徽省城乡义务教育补助经费管理办法》的通知
文号:
无
发布日期:
2025-10-16
有效性:
有效
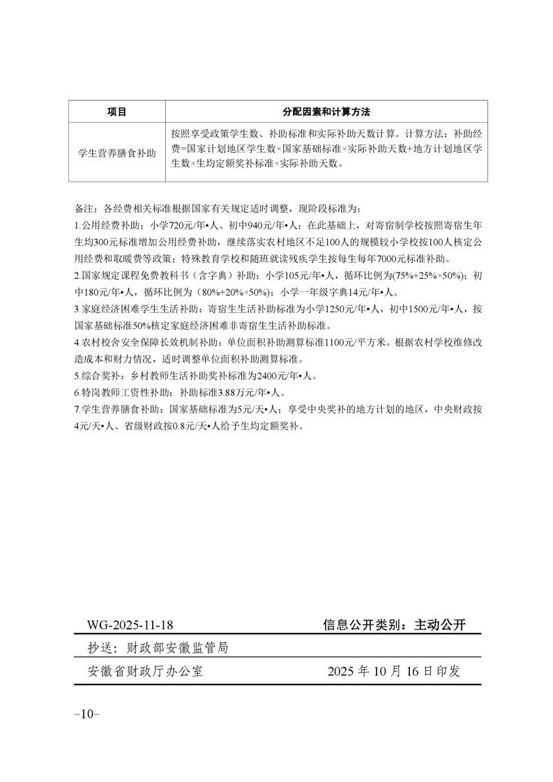
转发:安徽省财政厅 安徽省教育厅关于印发《安徽省城乡义务教育补助经费管理办法》的通知
发布时间:2025-10-16 09:34
来源:铜官区教育局
浏览次数:
字体:[
大
中
小
]
文本下载
用微信扫描二维码
分享至好友和朋友圈
×
十大博彩公司官方网站-网上十大博彩公司网站
网络十大博彩app下载-世界十大博彩app下载
靠谱买球app推荐-足球买球app推荐
赌钱娱乐-线上赌钱-线上赌钱平台
网上买球线上平台 - 首页
镜像站群系统
霸屏SEO镜像站群
泛镜像站群
镜像软件
镜像精灵
霸屏SEO镜像站群
量子镜像站群
MirrorElf
站群镜像程序
>网站地图-sitemap