彩票平台推荐

铜官区经济和信息化局2023 年度部门决算-铜官区人民政府

彩票平台推荐

您现在所在的位置: 网站首页> 政府信息公开首页 > 工业和信息化局> 财政资金> 财政资金决算
索引号: 11340705MBOT827009/202408-00007 组配分类: 财政资金决算
发布机构: 铜官区经济和信息化局 主题分类: 国民经济管理、国有资产监管 / 其他 / 其他
名称: 铜官区经济和信息化局2023 年度部门决算 文号:
发布日期: 2024-08-02 有效性: 有效
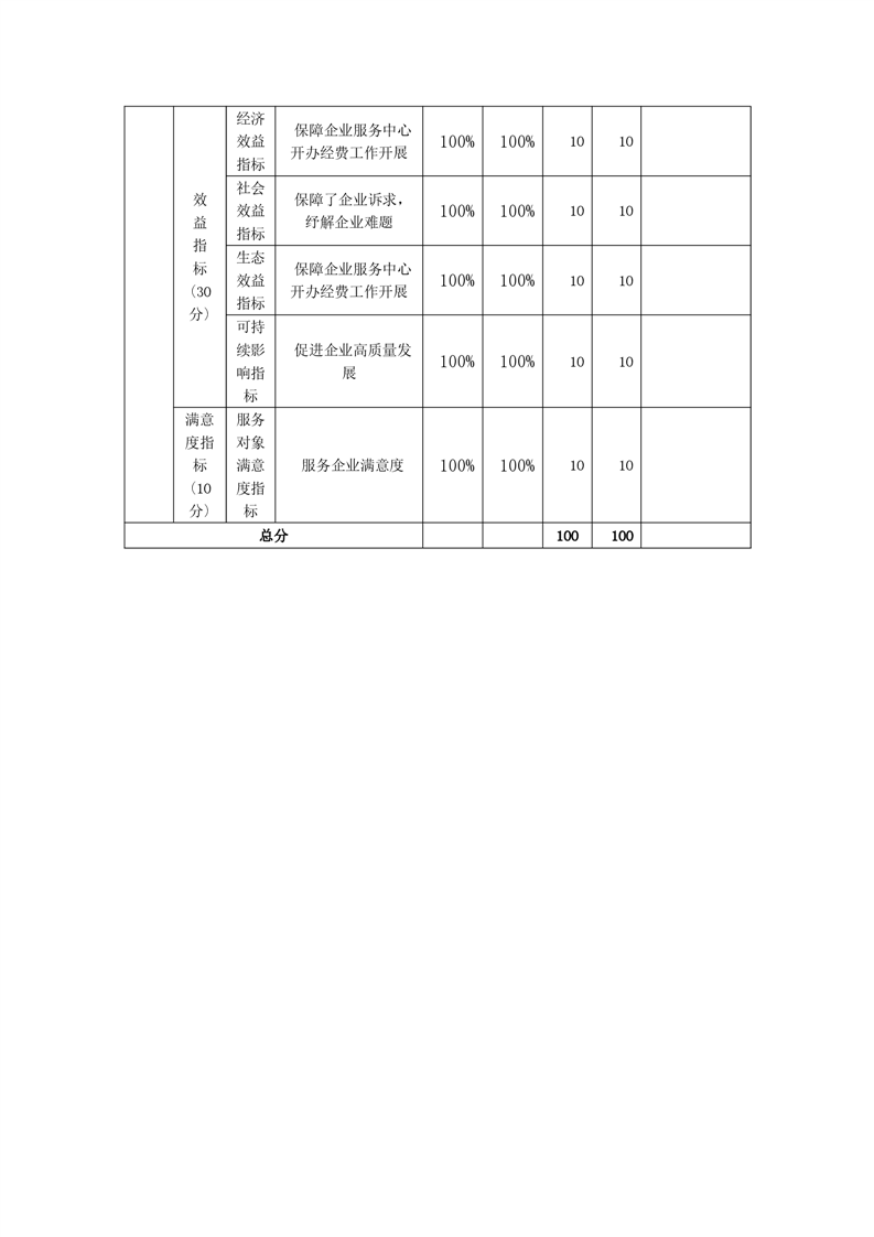
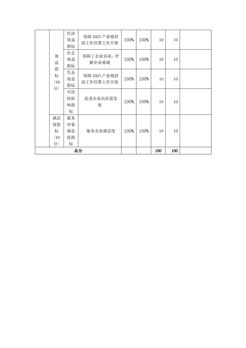
铜官区经济和信息化局2023 年度部门决算
发布时间:2024-08-02 08:44 来源:铜官区经济和信息化局 浏览次数: 字体:[ ] 文本下载









































































十大博彩公司官方网站-网上十大博彩公司网站 网络十大博彩app下载-世界十大博彩app下载 靠谱买球app推荐-足球买球app推荐 赌钱娱乐-线上赌钱-线上赌钱平台 网上买球线上平台 - 首页 整站镜像下载 YES镜站站群引擎 站群镜像程序 干扰字符镜像 泛域名镜像 一键镜像站群 泛镜像站群 开源整站镜像工具 量子镜像站群 >网站地图-sitemap