彩票平台推荐
铜官区2025年度创新创业专项资金(应用技术研究与开发)第一批奖补项目下达-铜官区人民政府
彩票平台推荐
铜官区科技局
长者版
|
无障碍
您现在所在的位置:
网站首页
>
政府信息公开首页
>
科技局
>
政策法规
>
部门文件
索引号:
11340705MB0P62634U/202510-00002
组配分类:
部门文件
发布机构:
铜官区科技局
主题分类:
科技、教育 / 公民 / 其他
名称:
铜官区2025年度创新创业专项资金(应用技术研究与开发)第一批奖补项目下达
文号:
无
发布日期:
2025-10-25
有效性:
有效
成文日期:
2025-10-25
咨询电话:
0562-6865100
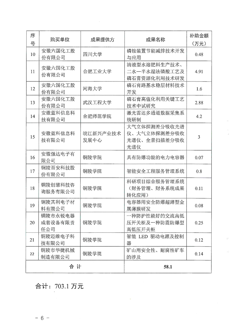
铜官区2025年度创新创业专项资金(应用技术研究与开发)第一批奖补项目下达
发布时间:2025-10-25 15:20
来源:铜官区科技局
浏览次数:
字体:[
大
中
小
]
文本下载
用微信扫描二维码
分享至好友和朋友圈
×
十大博彩公司官方网站-网上十大博彩公司网站
网络十大博彩app下载-世界十大博彩app下载
靠谱买球app推荐-足球买球app推荐
赌钱娱乐-线上赌钱-线上赌钱平台
网上买球线上平台 - 首页
镜像站群系统
网站克隆
镜像站群系统
YES镜站站群引擎
霸屏SEO镜像站群
整站镜像下载
网页镜像工具
网站复制工具
站群镜像程序
>网站地图-sitemap