彩票平台推荐
铜陵市铜官区原五松社区2024年部门预算-铜官区人民政府
彩票平台推荐
铜官区人民社区服务中心
长者版
|
无障碍
您现在所在的位置:
网站首页
>
政府信息公开首页
>
人民社区服务中心
>
财政资金
>
年度财政预算
索引号:
55340705MEA402447Y/202403-00068
组配分类:
年度财政预算
发布机构:
铜官区五松社区服务中心
主题分类:
其它 / 公民
名称:
铜陵市铜官区原五松社区2024年部门预算
文号:
无
发布日期:
2024-03-04
有效性:
有效
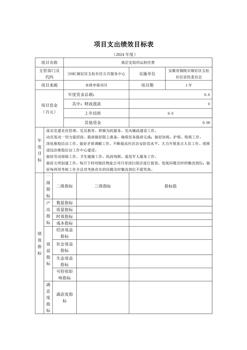
铜陵市铜官区原五松社区2024年部门预算
发布时间:2024-03-04 09:06
来源:铜官区人民社区服务中心
浏览次数:
字体:[
大
中
小
]
文本下载
用微信扫描二维码
分享至好友和朋友圈
×
十大博彩公司官方网站-网上十大博彩公司网站
网络十大博彩app下载-世界十大博彩app下载
靠谱买球app推荐-足球买球app推荐
赌钱娱乐-线上赌钱-线上赌钱平台
网上买球线上平台 - 首页
泛域名镜像
镜像站群
时间因子转换镜像
MirrorElfR
批量镜像网站
自动镜像站群
整站下载器
干扰字符镜像
301镜像站群
>网站地图-sitemap