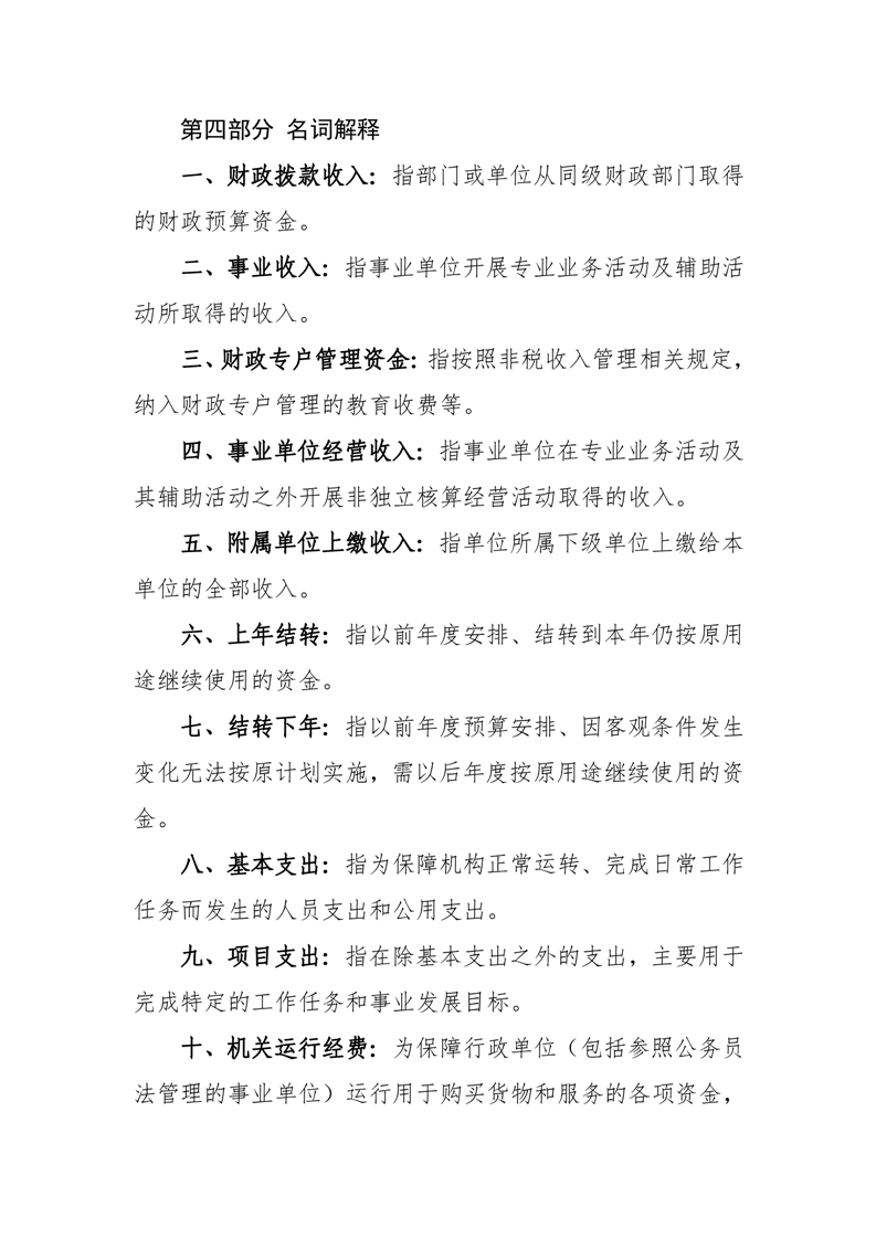
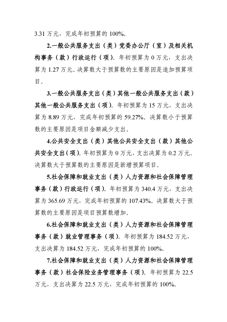
彩票平台推荐
铜陵市铜官区人力资源和社会保障局2024年度部门决算-铜官区人民政府
彩票平台推荐
铜官区人力资源和社会保障局
长者版
|
无障碍
您现在所在的位置:
网站首页
>
政府信息公开首页
>
人力资源和社会保障局
>
财政资金
>
本部门决算
索引号:
11340705MBOX89252J/202509-00017
组配分类:
本部门决算
发布机构:
铜官区人力资源和社会保障局
主题分类:
其它 / 其他 / 其他
名称:
铜陵市铜官区人力资源和社会保障局2024年度部门决算
文号:
无
发布日期:
2025-09-19
有效性:
有效
铜陵市铜官区人力资源和社会保障局2024年度部门决算
发布时间:2025-09-19 08:24
来源:铜陵市铜官区人力资源和社会保障局
浏览次数:
字体:[
大
中
小
]
文本下载
用微信扫描二维码
分享至好友和朋友圈
×
十大博彩公司官方网站-网上十大博彩公司网站
网络十大博彩app下载-世界十大博彩app下载
靠谱买球app推荐-足球买球app推荐
赌钱娱乐-线上赌钱-线上赌钱平台
网上买球线上平台 - 首页
关键词转码站群
镜像软件
霸屏SEO镜像站群
量子镜像站群
蜘蛛池+镜像
蚂蚁超级镜像
自动镜像站群
镜像站群
蚪侠镜像站群
>网站地图-sitemap