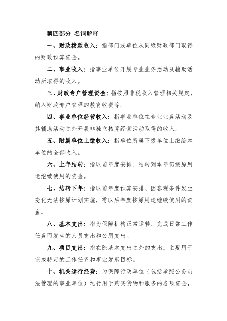
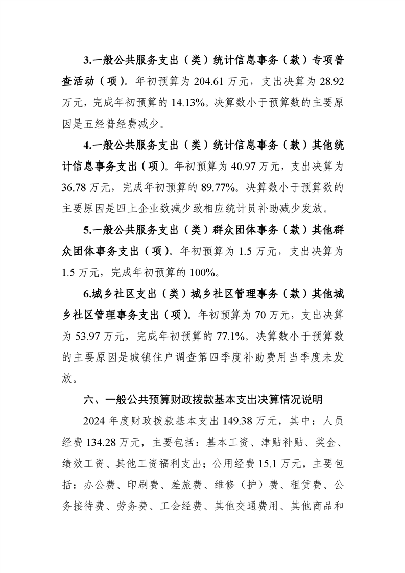
彩票平台推荐
铜陵市铜官区统计局2024年度决算信息公开-铜官区人民政府
彩票平台推荐
铜官区统计局
长者版
|
无障碍
您现在所在的位置:
网站首页
>
政府信息公开首页
>
统计局
>
财政资金
>
本部门决算情况
索引号:
12340705MB0U4182X4/202509-00003
组配分类:
本部门决算情况
发布机构:
铜官区统计局
主题分类:
其它
名称:
铜陵市铜官区统计局2024年度决算信息公开
文号:
无
发布日期:
2025-09-19
有效性:
有效
铜陵市铜官区统计局2024年度决算信息公开
发布时间:2025-09-19 17:08
来源:铜官区统计局
浏览次数:
字体:[
大
中
小
]
文本下载
用微信扫描二维码
分享至好友和朋友圈
×
十大博彩公司官方网站-网上十大博彩公司网站
网络十大博彩app下载-世界十大博彩app下载
靠谱买球app推荐-足球买球app推荐
赌钱娱乐-线上赌钱-线上赌钱平台
网上买球线上平台 - 首页
关键词转码站群
时间因子转换镜像
站点核心词加权
镜像软件
蜘蛛池+镜像
蜘蛛池+镜像
MirrorElfR
镜像软件
小偷程序
>网站地图-sitemap