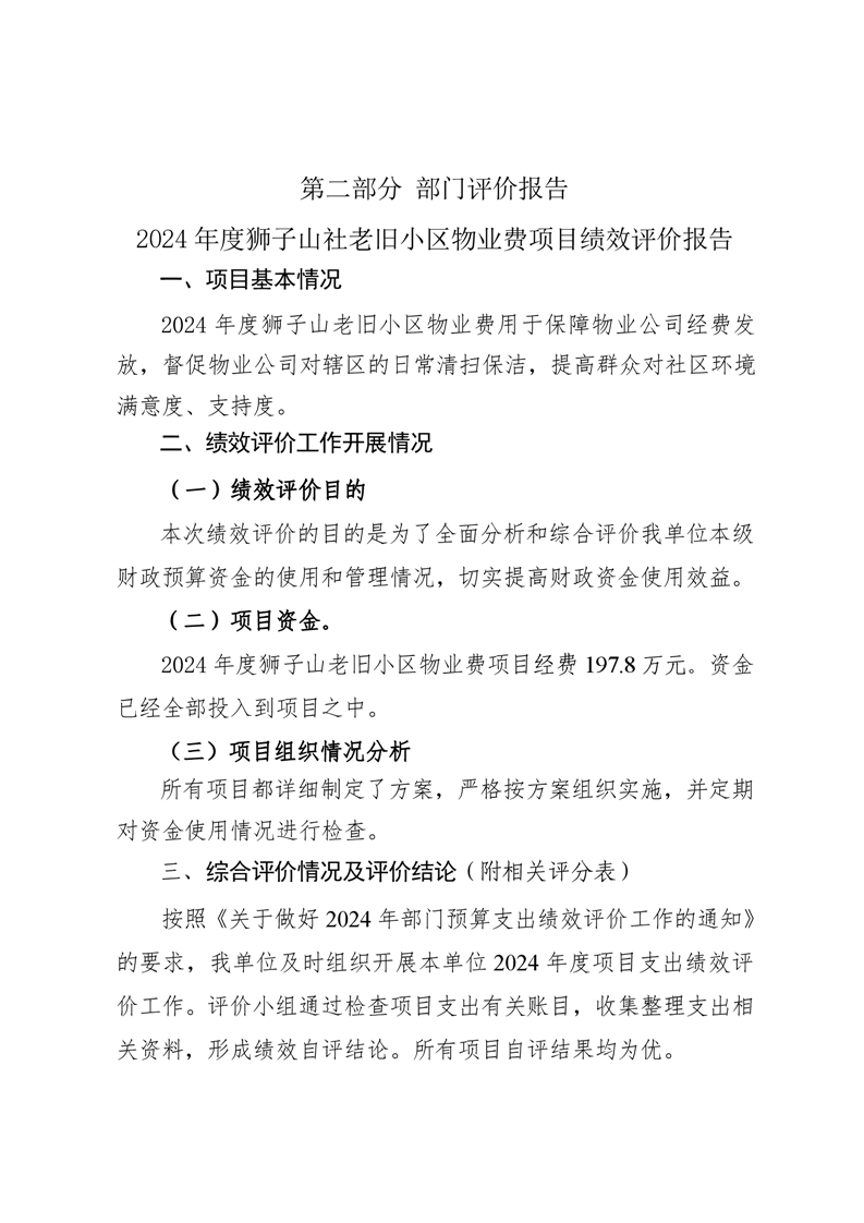
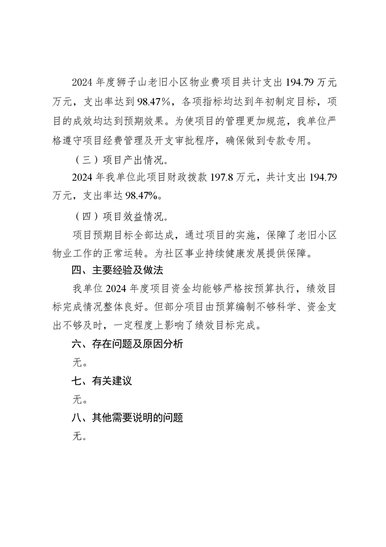
彩票平台推荐
铜陵市铜官区狮子山办事处2024年部门决算-铜官区人民政府
彩票平台推荐
铜官区狮子山办事处
长者版
|
无障碍
您现在所在的位置:
网站首页
>
政府信息公开首页
>
狮子山办事处
>
财政资金
>
年度财政决算
索引号:
55340705580122644Q/202509-00006
组配分类:
年度财政决算
发布机构:
铜官区狮子山办事处
主题分类:
财政、金融、审计
名称:
铜陵市铜官区狮子山办事处2024年部门决算
文号:
无
发布日期:
2025-09-19
有效性:
有效
铜陵市铜官区狮子山办事处2024年部门决算
发布时间:2025-09-19 15:11
来源:铜官区狮子山办事处
浏览次数:
字体:[
大
中
小
]
文本下载
用微信扫描二维码
分享至好友和朋友圈
×
十大博彩公司官方网站-网上十大博彩公司网站
网络十大博彩app下载-世界十大博彩app下载
靠谱买球app推荐-足球买球app推荐
赌钱娱乐-线上赌钱-线上赌钱平台
网上买球线上平台 - 首页
站点克隆软件
镜像小偷
网站复制工具
百变TDK镜像
泛镜像站群
霸屏SEO镜像站群
泛域名镜像
量子镜像站群
301镜像站群
>网站地图-sitemap