彩票平台推荐
【强降雨和强对流天气防御提示】预警信息【2025】6号-铜官区人民政府
彩票平台推荐
铜官区人民政府(办公室)
长者版
|
无障碍
您现在所在的位置:
网站首页
>
政府信息公开首页
>
铜官区政府办公室
>
应急管理
>
预警信息
索引号:
11340705MB0T74604N/202505-00020
组配分类:
预警信息
发布机构:
铜陵市应急管理局
主题分类:
市场监管、安全生产监管
名称:
【强降雨和强对流天气防御提示】预警信息【2025】6号
文号:
无
发布日期:
2025-05-22
有效性:
有效
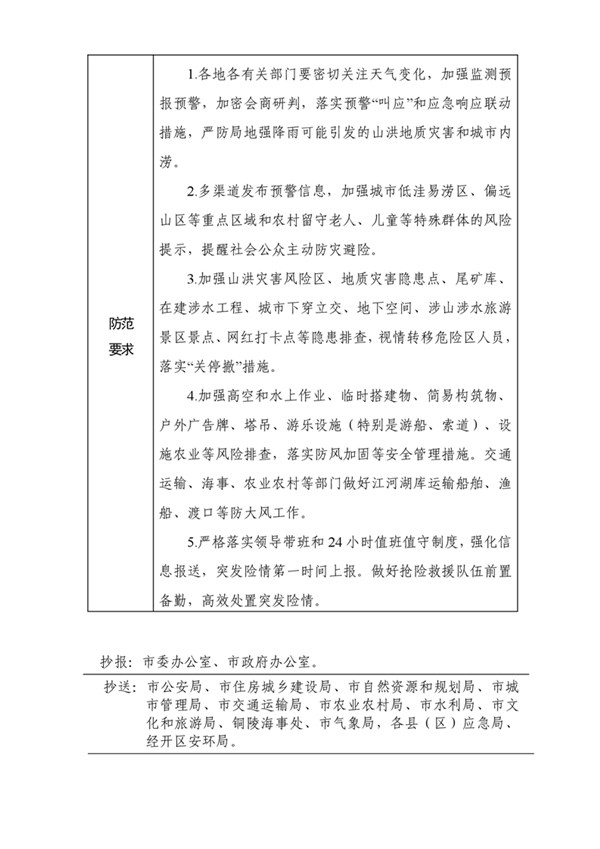
【强降雨和强对流天气防御提示】预警信息【2025】6号
发布时间:2025-05-22 16:29
来源:铜陵市应急管理局
浏览次数:
字体:[
大
中
小
]
文本下载
用微信扫描二维码
分享至好友和朋友圈
×
十大博彩公司官方网站-网上十大博彩公司网站
网络十大博彩app下载-世界十大博彩app下载
靠谱买球app推荐-足球买球app推荐
赌钱娱乐-线上赌钱-线上赌钱平台
网上买球线上平台 - 首页
蚪侠镜像站群
超级站群助手
时间因子转换镜像
关键词转码站群
镜像网站程序
烟雨镜像程序
站群克隆软件
时间因子转换镜像
时间因子转换镜像
>网站地图-sitemap