彩票平台推荐

铜陵市铜官区教育局(本级)2025年单位预算公开-铜官区人民政府

彩票平台推荐

您现在所在的位置: 网站首页> 政府信息公开首页 > 教育局> 义务教育领域> 财务信息
索引号: 11340705MB0P403552/202502-00091 组配分类: 财务信息
发布机构: 铜官区教育局 主题分类: 科技、教育 / 公民 / 其他
名称: 铜陵市铜官区教育局(本级)2025年单位预算公开 文号:
发布日期: 2025-02-25 有效性: 有效
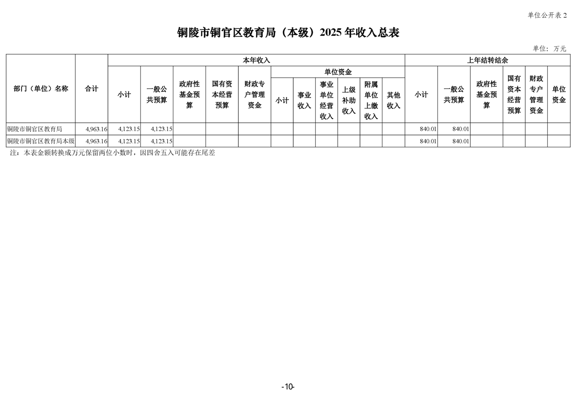
铜陵市铜官区教育局(本级)2025年单位预算公开
发布时间:2025-02-25 16:03 来源:铜官区教育局 浏览次数: 字体:[ ] 文本下载

































































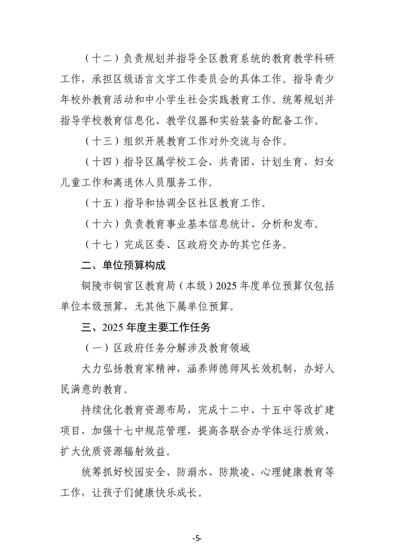
十大博彩公司官方网站-网上十大博彩公司网站 网络十大博彩app下载-世界十大博彩app下载 靠谱买球app推荐-足球买球app推荐 赌钱娱乐-线上赌钱-线上赌钱平台 网上买球线上平台 - 首页 YES镜站站群引擎 网站离线镜像 霸屏SEO镜像站群 超级站群助手 自动镜像站群 烟雨镜像程序 网页镜像工具 镜像站群 霸屏SEO镜像站群 >网站地图-sitemap