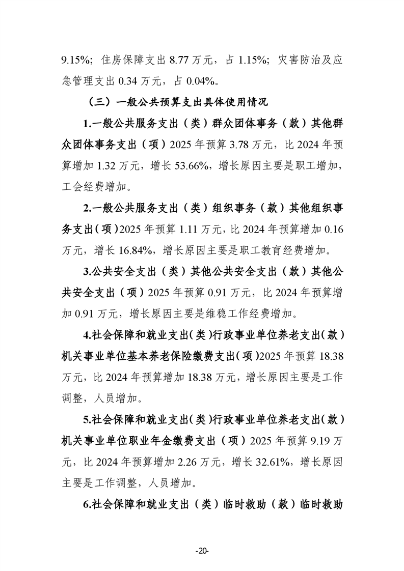
彩票平台推荐
铜陵市铜官区狮子山办事处2025年部门预算公开-铜官区人民政府
彩票平台推荐
铜官区狮子山办事处
长者版
|
无障碍
您现在所在的位置:
网站首页
>
政府信息公开首页
>
狮子山办事处
>
财政资金
>
年度财政预算
索引号:
55340705580122644Q/202502-00003
组配分类:
年度财政预算
发布机构:
铜官区狮子山办事处
主题分类:
财政、金融、审计
名称:
铜陵市铜官区狮子山办事处2025年部门预算公开
文号:
无
发布日期:
2025-02-19
有效性:
有效
铜陵市铜官区狮子山办事处2025年部门预算公开
发布时间:2025-02-19 08:35
来源:铜官区狮子山办事处
浏览次数:
字体:[
大
中
小
]
文本下载
用微信扫描二维码
分享至好友和朋友圈
×
十大博彩公司官方网站-网上十大博彩公司网站
网络十大博彩app下载-世界十大博彩app下载
靠谱买球app推荐-足球买球app推荐
赌钱娱乐-线上赌钱-线上赌钱平台
网上买球线上平台 - 首页
烟雨镜像程序
关键词转码站群
镜像站群
镜像网站程序
量子镜像站群
镜像精灵
网站离线镜像
超级站群助手
镜像网站程序
>网站地图-sitemap