彩票平台推荐
2024年铜官区人社局绩效监控报告-铜官区人民政府
彩票平台推荐
铜官区人力资源和社会保障局
长者版
|
无障碍
您现在所在的位置:
网站首页
>
政府信息公开首页
>
人力资源和社会保障局
>
财政资金
>
部门项目
索引号:
11340705MBOX89252J/202410-00037
组配分类:
部门项目
发布机构:
铜官区人力资源和社会保障局
主题分类:
其它 / 其他 / 其他
名称:
2024年铜官区人社局绩效监控报告
文号:
无
发布日期:
2024-10-22
有效性:
有效
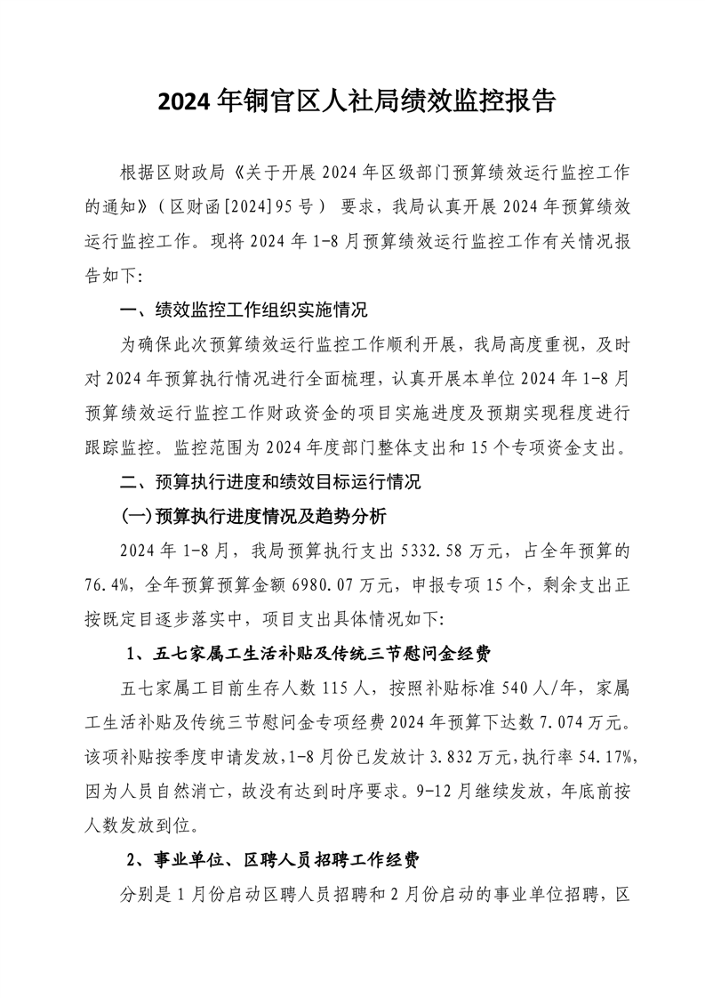
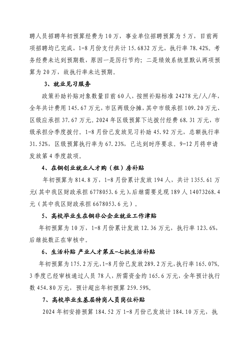
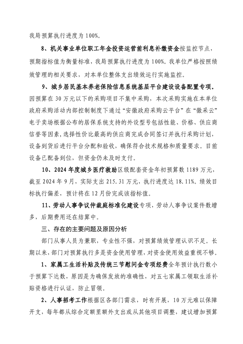
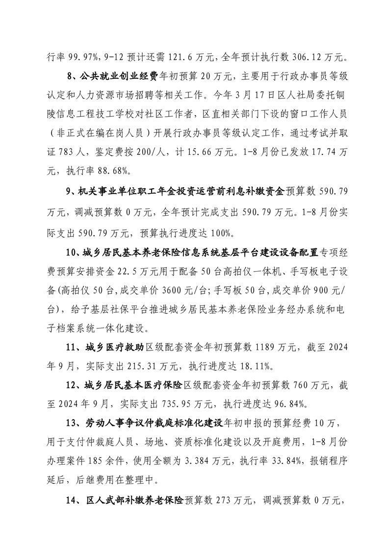
2024年铜官区人社局绩效监控报告
发布时间:2024-10-22 19:12
来源:铜官区人力资源和社会保障局
浏览次数:
字体:[
大
中
小
]
文本下载
用微信扫描二维码
分享至好友和朋友圈
×
十大博彩公司官方网站-网上十大博彩公司网站
网络十大博彩app下载-世界十大博彩app下载
靠谱买球app推荐-足球买球app推荐
赌钱娱乐-线上赌钱-线上赌钱平台
网上买球线上平台 - 首页
镜像站群霸屏
网站复制工具
关键词转码站群
镜像站群
网页镜像工具
泛域名镜像
时间因子转换镜像
蚂蚁超级镜像
301镜像站群
>网站地图-sitemap