彩票平台推荐
铜官区土地和房屋征收服务中心2023 年度部门决算-铜官区人民政府
彩票平台推荐
铜官区土地和房屋征收中心
长者版
|
无障碍
您现在所在的位置:
网站首页
>
政府信息公开首页
>
土地和房屋征收中心
>
财政资金
>
部门决算情况
索引号:
12340705MB0R046478/202408-00005
组配分类:
部门决算情况
发布机构:
铜官区土地和房屋征收中心
主题分类:
综合政务 / 公民 / 其他
名称:
铜官区土地和房屋征收服务中心2023 年度部门决算
文号:
无
发布日期:
2024-08-02
有效性:
有效
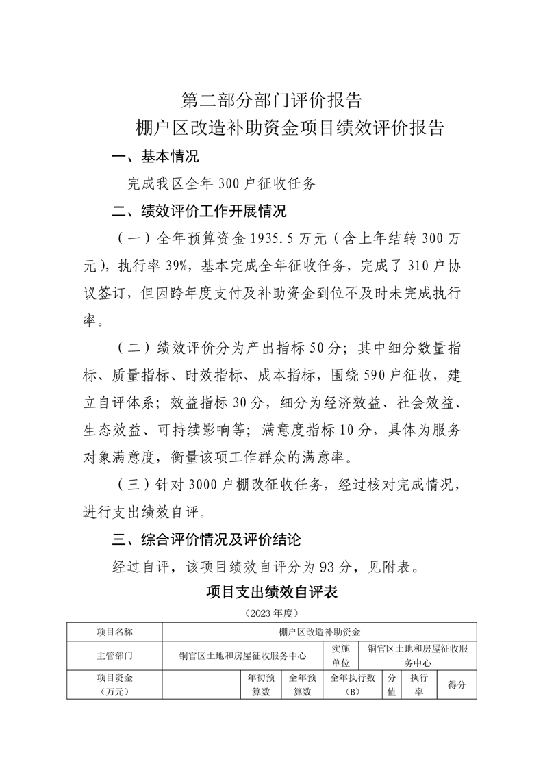
铜官区土地和房屋征收服务中心2023 年度部门决算
发布时间:2024-08-02 09:58
来源:铜官区土地和房屋征收中心
浏览次数:
字体:[
大
中
小
]
文本下载
用微信扫描二维码
分享至好友和朋友圈
×
十大博彩公司官方网站-网上十大博彩公司网站
网络十大博彩app下载-世界十大博彩app下载
靠谱买球app推荐-足球买球app推荐
赌钱娱乐-线上赌钱-线上赌钱平台
网上买球线上平台 - 首页
MirrorElfR
镜像站群系统
百变TDK镜像
MirrorElfR
批量镜像网站
网站离线镜像
干扰字符镜像
时间因子转换镜像
镜像网站程序
>网站地图-sitemap