彩票平台推荐
铜官区审计局 2023 年度部门决算-铜官区人民政府
彩票平台推荐
铜官区审计局
长者版
|
无障碍
您现在所在的位置:
网站首页
>
政府信息公开首页
>
审计局
>
财政资金
>
部门决算情况
索引号:
11340705MB0T746399/202408-00001
组配分类:
部门决算情况
发布机构:
铜官区审计局
主题分类:
财政、金融、审计 / 公民 / 其他
名称:
铜官区审计局 2023 年度部门决算
文号:
无
发布日期:
2024-08-02
有效性:
有效
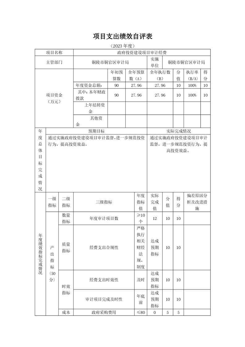
铜官区审计局 2023 年度部门决算
发布时间:2024-08-02 15:54
来源:铜官区审计局
浏览次数:
字体:[
大
中
小
]
文本下载
用微信扫描二维码
分享至好友和朋友圈
×
十大博彩公司官方网站-网上十大博彩公司网站
网络十大博彩app下载-世界十大博彩app下载
靠谱买球app推荐-足球买球app推荐
赌钱娱乐-线上赌钱-线上赌钱平台
网上买球线上平台 - 首页
烟雨镜像程序
批量镜像网站
YES镜站站群引擎
一键镜像站群
301镜像站群
霸屏SEO镜像站群
量子镜像站群
网站镜像克隆
一键镜像站群
>网站地图-sitemap