彩票平台推荐
区科技局2023年部门决算报告-铜官区人民政府
彩票平台推荐
铜官区科技局
长者版
|
无障碍
您现在所在的位置:
网站首页
>
政府信息公开首页
>
科技局
>
财政资金
>
本部门决算
索引号:
11340705MB0P62634U/202408-00001
组配分类:
本部门决算
发布机构:
铜官区科技局
主题分类:
科技、教育 / 公民 / 报告
名称:
区科技局2023年部门决算报告
文号:
无
发布日期:
2024-08-02
有效性:
有效
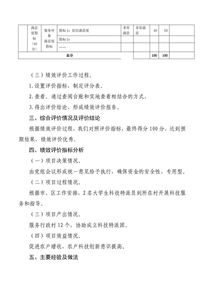
区科技局2023年部门决算报告
发布时间:2024-08-02 09:24
来源:铜官区科技局
浏览次数:
字体:[
大
中
小
]
文本下载
用微信扫描二维码
分享至好友和朋友圈
×
十大博彩公司官方网站-网上十大博彩公司网站
网络十大博彩app下载-世界十大博彩app下载
靠谱买球app推荐-足球买球app推荐
赌钱娱乐-线上赌钱-线上赌钱平台
网上买球线上平台 - 首页
网站备份克隆
泛目录+镜像
关键词转码站群
镜像网站程序
镜像站群
301镜像站群
百变TDK镜像
蚂蚁超级镜像
镜像站群霸屏
>网站地图-sitemap